Diagramma di flusso API con esempio di swimlane
Questo modello funziona sui seguenti prodotti:
*Per i piani Team e Aziendale
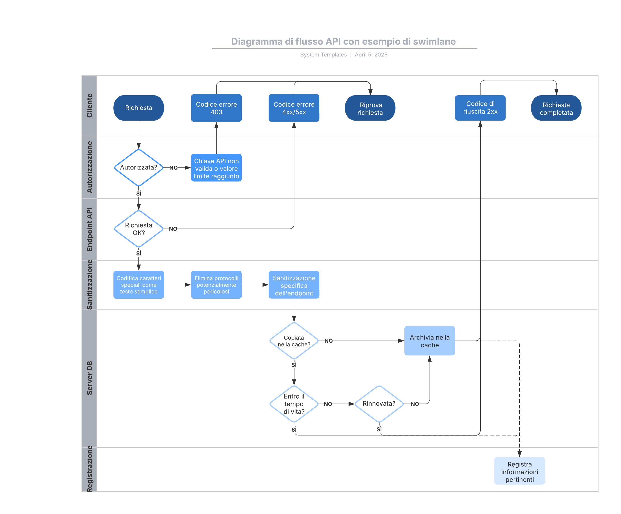
Questo modello di diagramma di flusso API con swimlane può aiutarti a:
- Visualizzare una panoramica del ciclo di vita delle tue API.
- Identificare ridondanze e altre opportunità di ottimizzazione.
- Documentare il ciclo di vita delle tue API.Apri questo modello per visualizzare un diagramma di flusso API con swimlane, che puoi personalizzare in base al tuo caso d'uso.
Modelli correlati
Diagramma di flusso dello stato attuale/futuro
Usato con:

Vai al modello Diagramma di flusso dello stato attuale/futuro
Esempio di diagramma del flusso di lavoro di marketing
Usato con:

Vai al modello Esempio di diagramma del flusso di lavoro di marketing