Esempio di flusso di processo di indagine sulla storia personale
Questo modello funziona sui seguenti prodotti:
*Per i piani Team e Aziendale
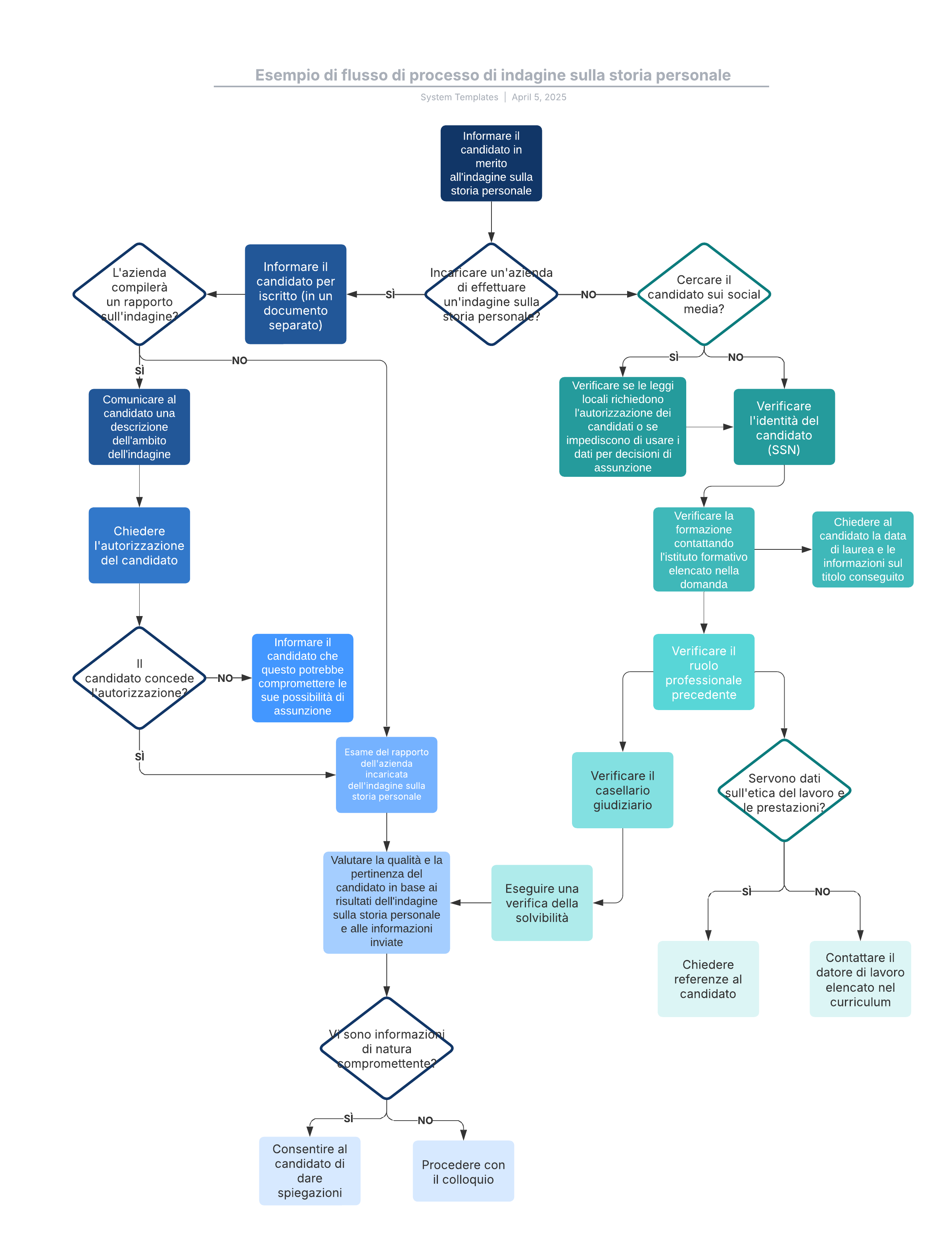
Questo modello di flusso del processo di indagine sulla storia personale può aiutarti a:
- Esplorare i passaggi standard dell'indagine sulla storia personale dei dipendenti.
- Stabilire se il processo attuale deve essere rivisto o modificato.
- Comprendere le migliori pratiche di assunzione.
Aprire questo modello per visualizzare un esempio dettagliato di un flusso di processo di indagine sulla storia personale, da adattare in base al caso d'uso.
