Exemple de flux de processus de vérification des références
Ce modèle fonctionne sur les produits suivants :
*Pour les forfaits Équipe et Entreprise
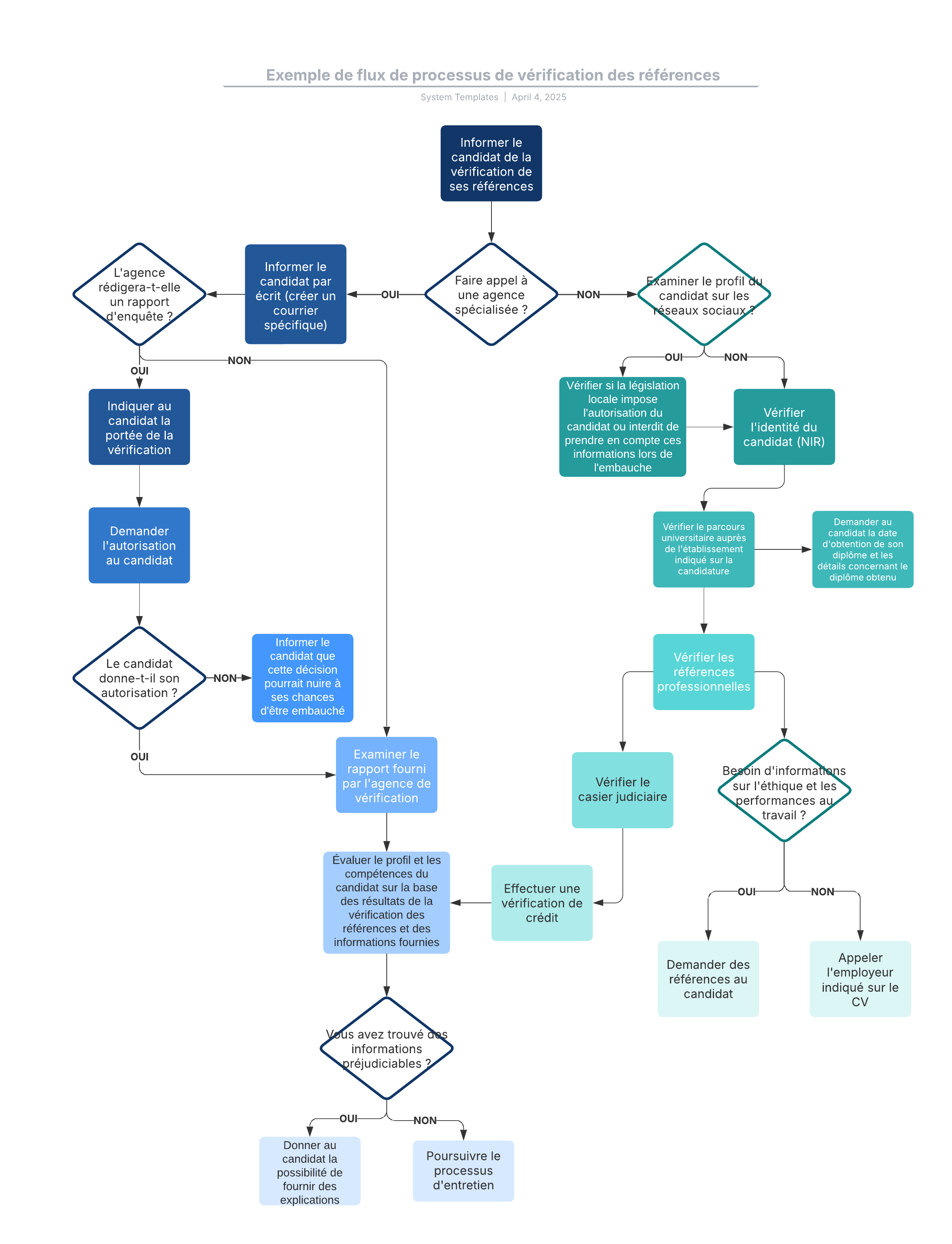
Ce modèle de flux de processus de vérification des références peut vous aider à :
- réaliser les démarches habituelles de vérification des références d'un employé ;
- déterminer si votre processus actuel doit être révisé ou modifié ;
- adopter les bonnes pratiques d'embauche.
Ouvrez ce modèle pour afficher un exemple détaillé de flux de processus de vérification des références, à personnaliser selon votre cas d'utilisation.
