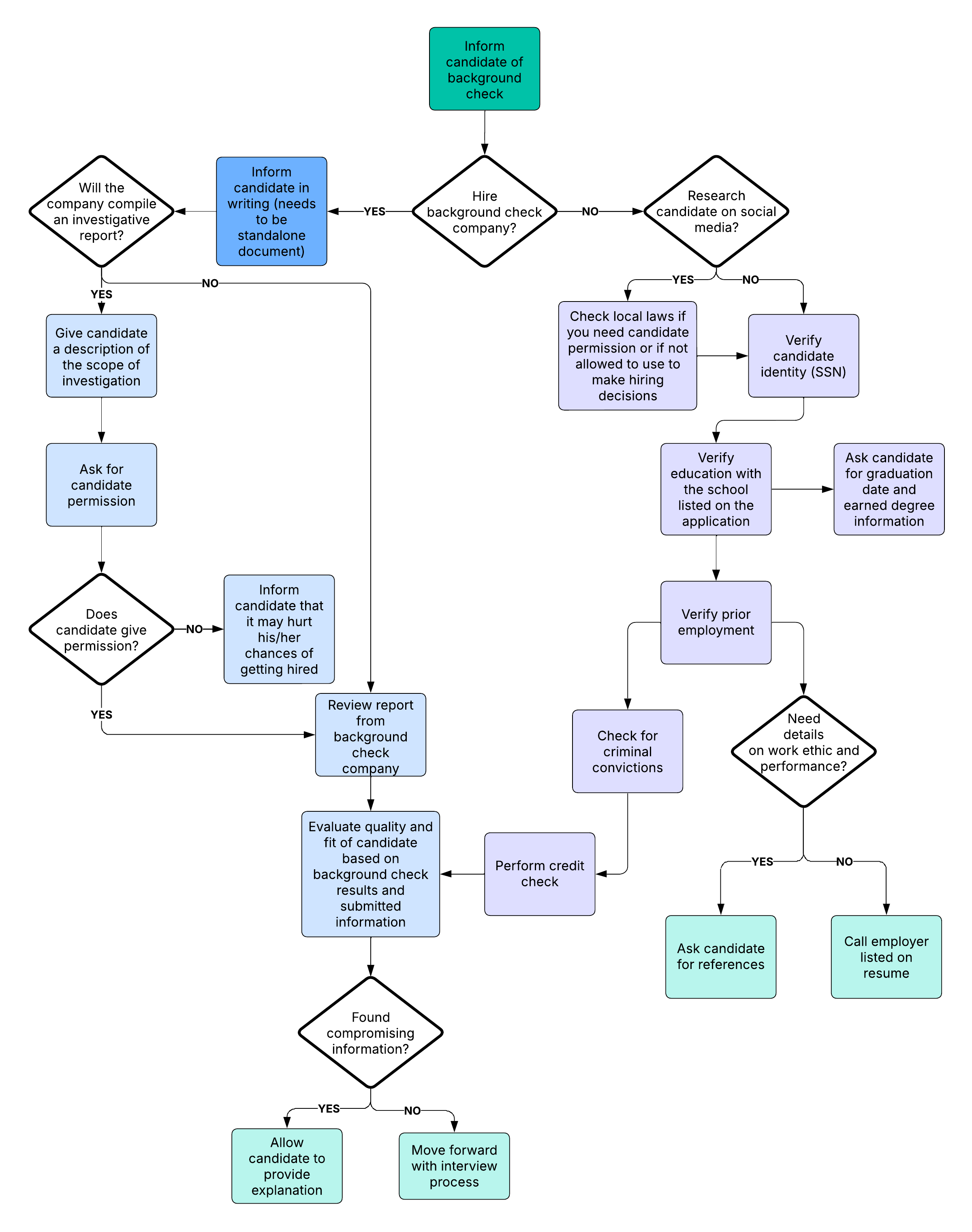
Background check process flow example
This template works on the following products:
*For Team and Enterprise plans
This background check process flow template can help you:
- Navigate standard steps involved in employee background checks.
- Determine if your current process needs revising or changing.
- Understand hiring best practices.
Open this template to view a detailed example of a background check process flow that you can customize to your use case.
Related templates
Financial Services Cloud: Complaint Management
Used with:

Go to Financial Services Cloud: Complaint Management template
Field Service: Service Territory Management & Resource Availability
Used with:

Go to Field Service: Service Territory Management & Resource Availability template