Ejemplo del flujo del proceso de negocio de la verificación de antecedentes
Esta plantilla funciona en los siguientes productos:
*Para los planes Team y Enterprise
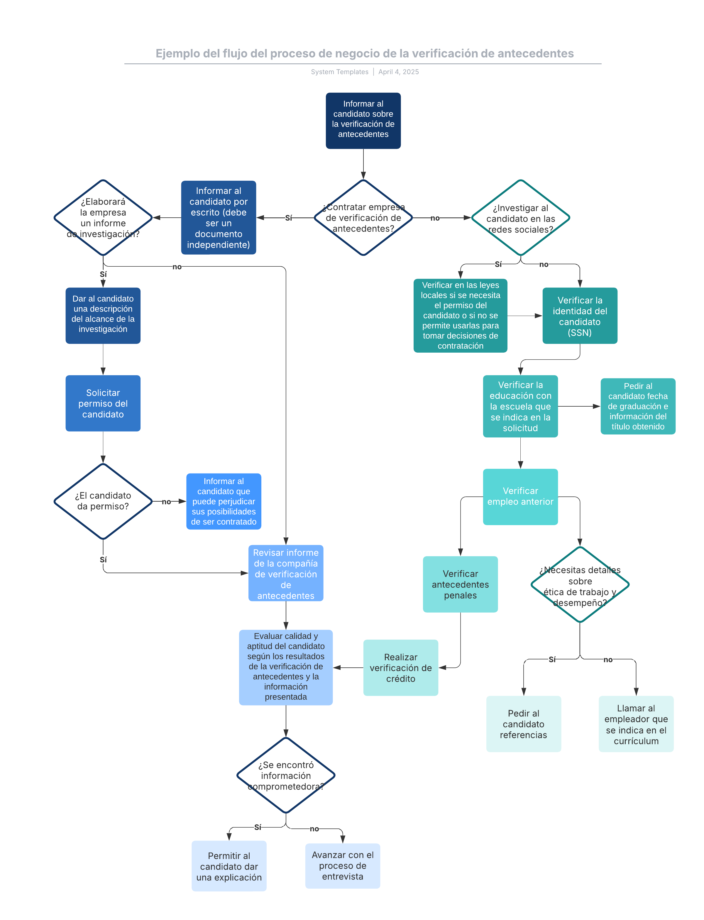
Esta plantilla de flujo de proceso de verificación de antecedentes puede ayudarte a:
- Navegar los pasos estándar implicados en las verificaciones de antecedentes de los empleados.
- Determinar si tu proceso actual necesita revisión o cambio.
- Entender las buenas prácticas de contratación.
Abre esta plantilla para ver un ejemplo detallado de flujo de proceso de verificación de antecedentes que puedes personalizar según tu caso de uso.
Plantillas relacionadas
Organigrama de planificación de sucesión
Utilizado con:

Ir a la plantilla Organigrama de planificación de sucesión