Esempio di produzione e proprietà
Questo modello funziona sui seguenti prodotti:
*Per i piani Team e Aziendale
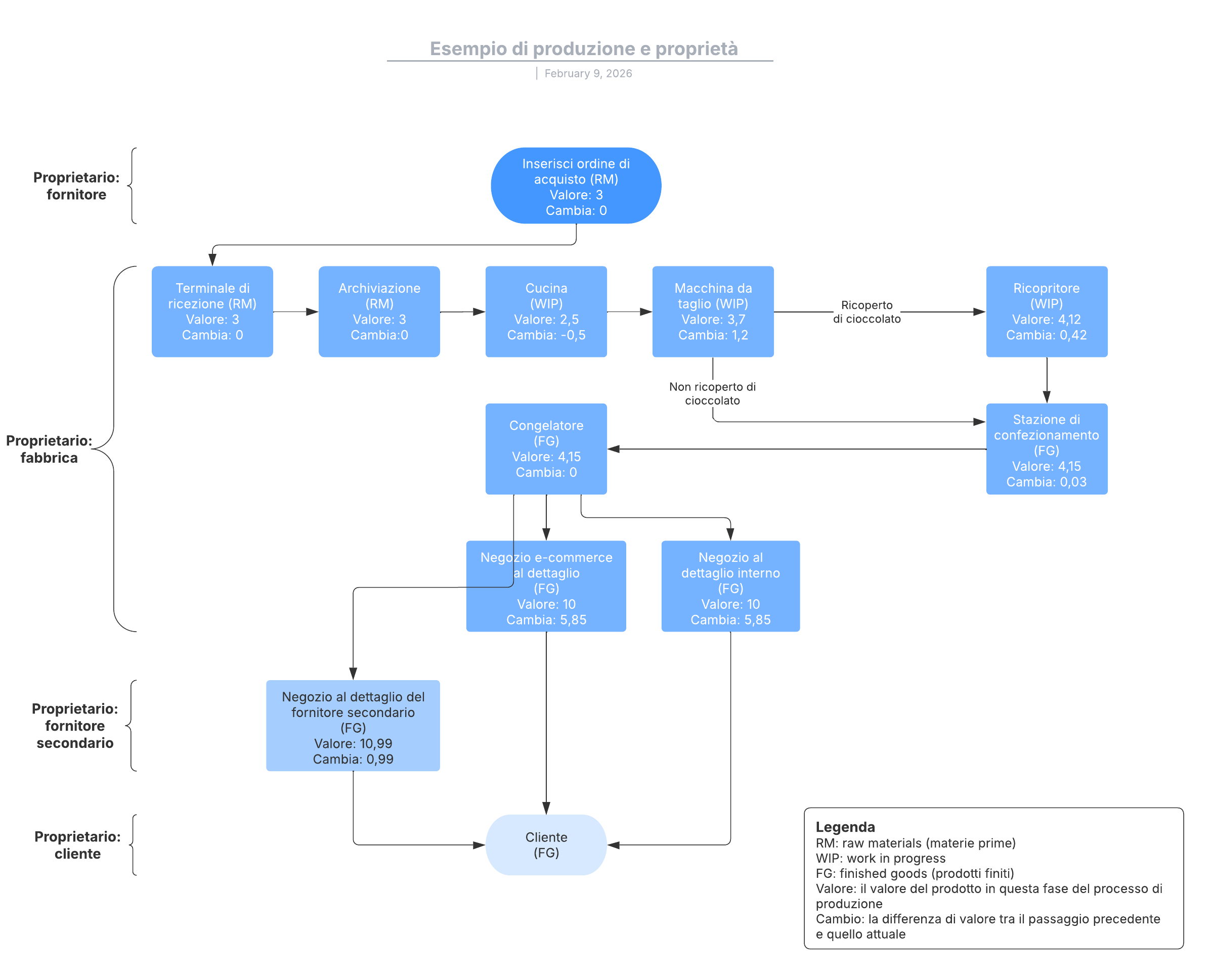
Questo modello di flusso di produzione e proprietà può aiutarti a:
- Visualizzare il flusso di produzione del tuo prodotto.
- Tenere traccia del tipo di inventario, del proprietario e del valore in ogni fase del processo.
- Determinare il flusso di produzione attuale e identificare le inefficienze.
Apri questo modello per visualizzare un esempio dettagliato di un diagramma di flusso di produzione e proprietà, che puoi personalizzare in base al tuo caso d'uso.
Modelli correlati
Esempio di modello di servizio del settore finanziario
Usato con:

Vai al modello Esempio di modello di servizio del settore finanziario
Diagramma di flusso API con esempio di swimlane
Usato con:

Vai al modello Diagramma di flusso API con esempio di swimlane