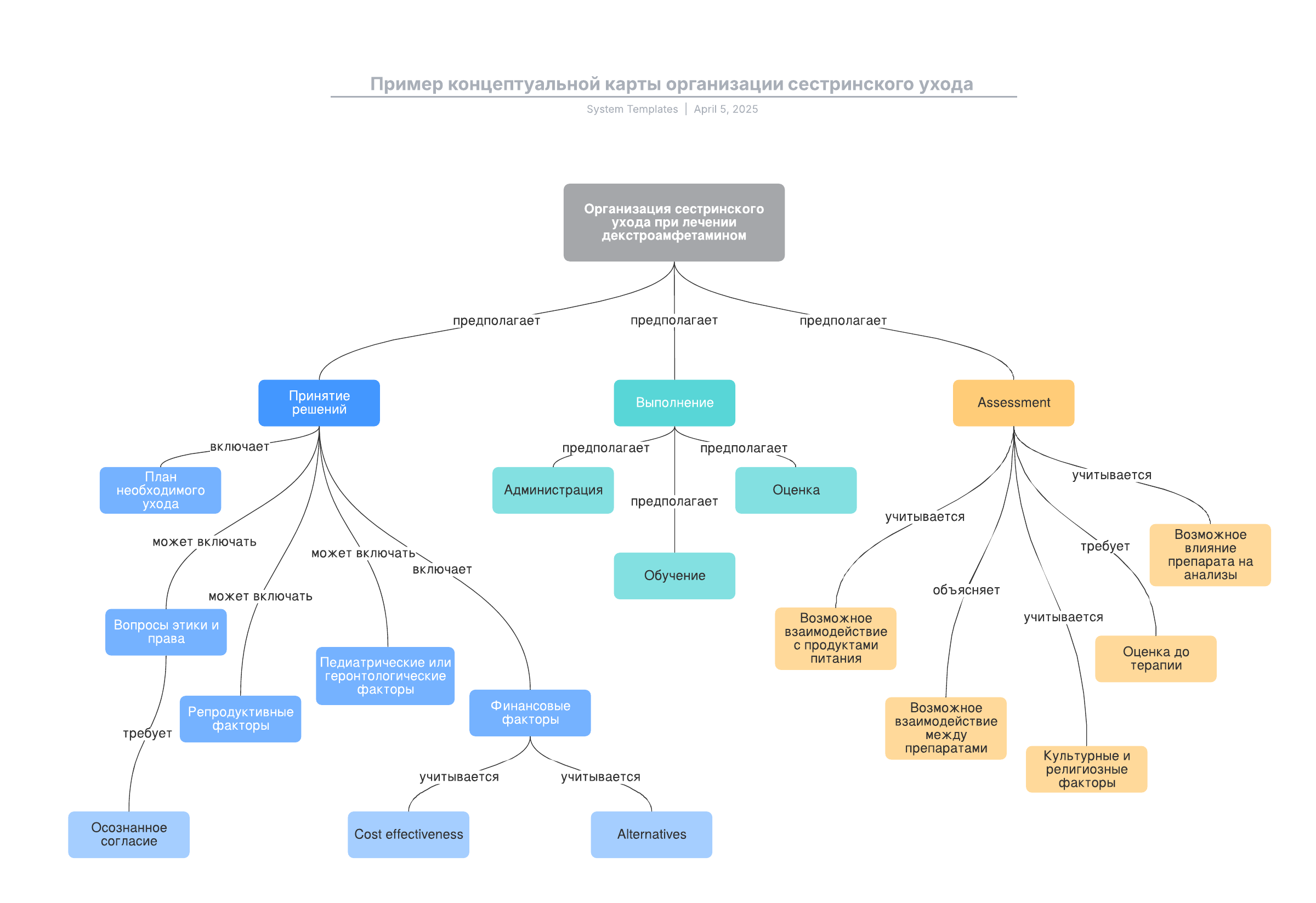
Пример концептуальной карты организации сестринского ухода
Этот шаблон работает с следующими продуктами:
*Для тарифных планов Team и Enterprise
Этот шаблон концептуальной карты поможет вам:
— наглядно показать связи между идеями и процессами, задействованными в организации сестринского ухода;
— четко разграничить разные группы концепций при помощи цветового кодирования;
— без труда составить собственную концептуальную карту совместно с коллегами.
Откройте шаблон, чтобы подробнее рассмотреть наш пример и настроить его под свой проект.
Похожие шаблоны
Пример ментальной карты бизнес-плана по продажам
Используется с:

К шаблону Пример ментальной карты бизнес-плана по продажам
Пример диаграммы причинно-следственных связей
Используется с:

К шаблону Пример диаграммы причинно-следственных связей