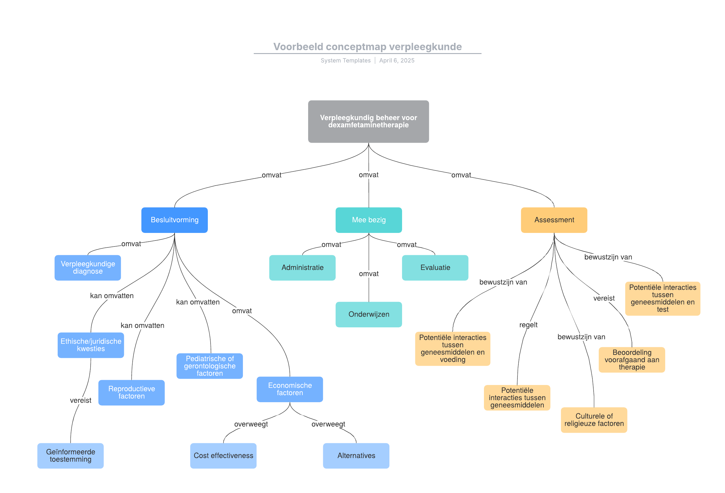
Voorbeeld conceptmap verpleegkunde
Deze sjabloon werkt op de volgende producten:
*Voor Team- en Enterprise-abonnementen
Deze conceptmap verpleegkunde helpt u om:
- verbanden tussen verpleegkundige concepten en ideeën visueel weer te geven.
- met behulp van kleuren onderscheid te maken tussen uw subconcepten en ideeën.
- gemakkelijk samen te werken met anderen en uw conceptmap te delen.
Open deze sjabloon voor een gedetailleerd voorbeeld van een conceptmap verpleegkunde die u kunt aanpassen aan uw eigen gebruiksvoorbeeld.
