Ejemplo de mapa conceptual de enfermería
Esta plantilla funciona en los siguientes productos:
*Para los planes Team y Enterprise
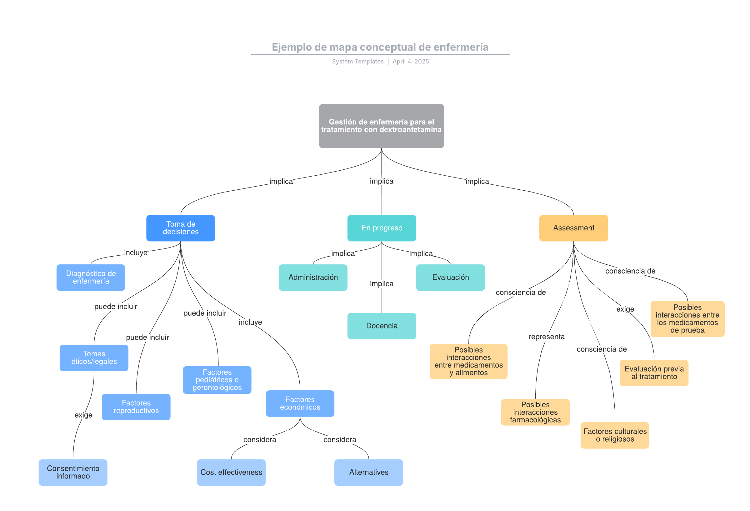
Esta plantilla de mapa conceptual de enfermería puede ayudarte a lograr lo siguiente:
- Representar gráficamente las relaciones entre conceptos e ideas relacionados con la enfermería.
- Usar colores para diferenciar tus subconceptos e ideas.
- Colaborar y compartir fácilmente tu mapa conceptual con otros.
Abre esta plantilla para ver un ejemplo detallado de un mapa conceptual de enfermería que puedes personalizar según tu caso de uso.
Plantillas relacionadas
Votación con técnica nominal de grupo
Utilizado con:

Ir a la plantilla Votación con técnica nominal de grupo