Esempio di processo di supporto
Questo modello funziona sui seguenti prodotti:
*Per tutti i tipi di piano Lucid
Questo modello di processo di supporto può aiutarti a:
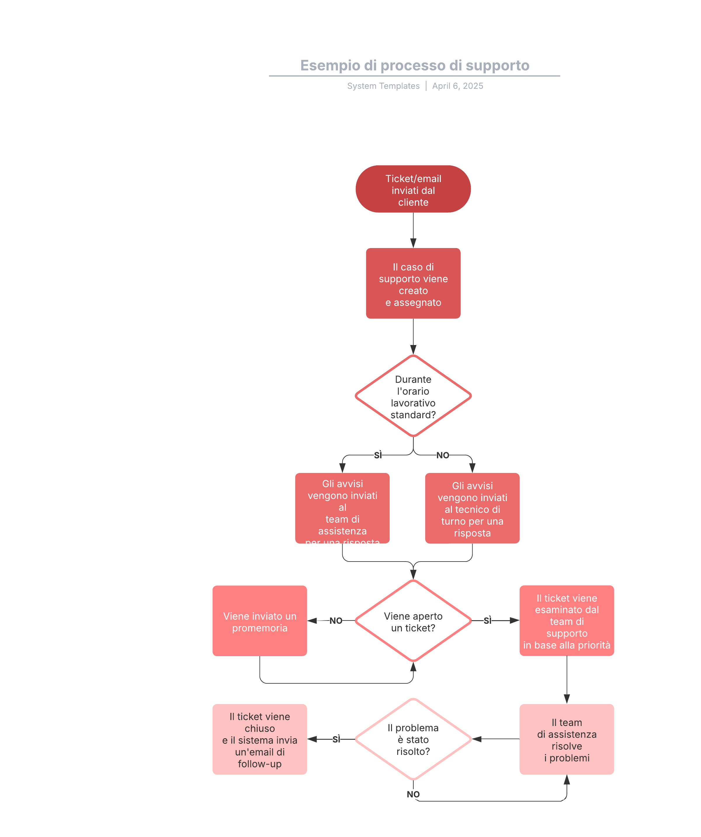
- Illustrare il processo di supporto per i ticket inviati dai clienti.
- Vedere in dettaglio la procedura per la creazione di un caso, dall'apertura dei ticket alla risoluzione del problema.
- Condividere e collaborare facilmente con altri.
Apri questo modello per visualizzare un esempio dettagliato di un diagramma del processo di supporto, che puoi personalizzare in base al tuo caso d'uso.
Modelli correlati
Esempio di diagramma di Eulero a cerchi multipli
Usato con:

Vai al modello Esempio di diagramma di Eulero a cerchi multipli
Foglio di lavoro per la creazione di mappe concettuali
Usato con:

Vai al modello Foglio di lavoro per la creazione di mappe concettuali