Przykład procesu wsparcia
Ten szablon działa w następujących produktach:
*Dla wszystkich typów planów Lucid
Ten szablon procesu wsparcia może Ci pomóc:
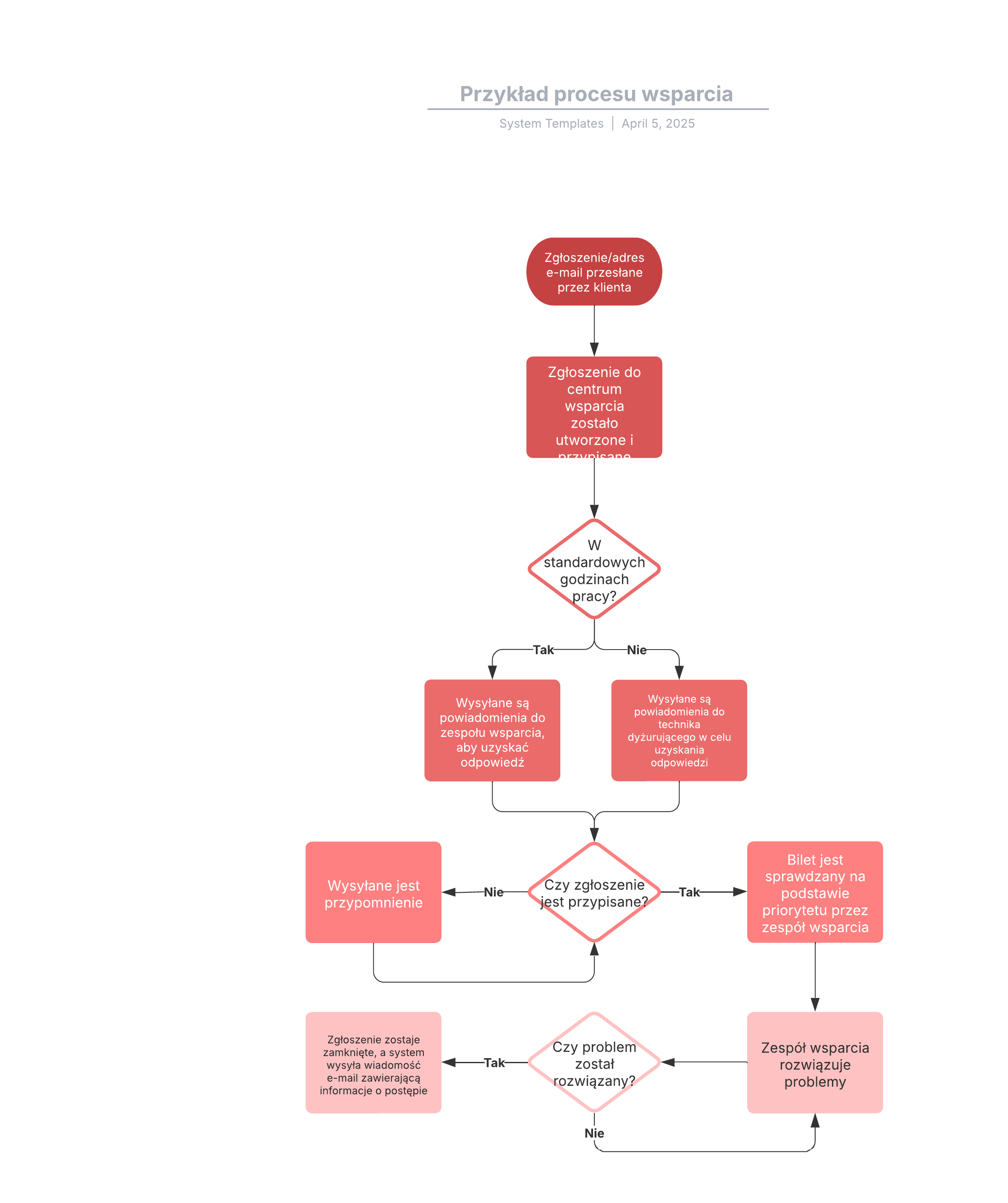
– Zilustrować proces obsługi zgłoszeń przesłanych przez klientów.
– Zobaczyć szczegółowo proces tworzenia zgłoszenia na podstawie zgłoszeń i rozwiązywania problemu.
– Łatwo udostępniać i współpracować z innymi.
Otwórz ten szablon, aby wyświetlić szczegółowy przykład diagramu procesu pomocy technicznej, który możesz dostosować do swojego przypadku użycia.
Powiązane szablony
Przykład przepływu procesów biznesowych
Używane z:

Przejdź do szablonu Przykład przepływu procesów biznesowych