Ondersteuningsproces
Deze sjabloon werkt op de volgende producten:
*Voor alle Lucid-abonnementstypen
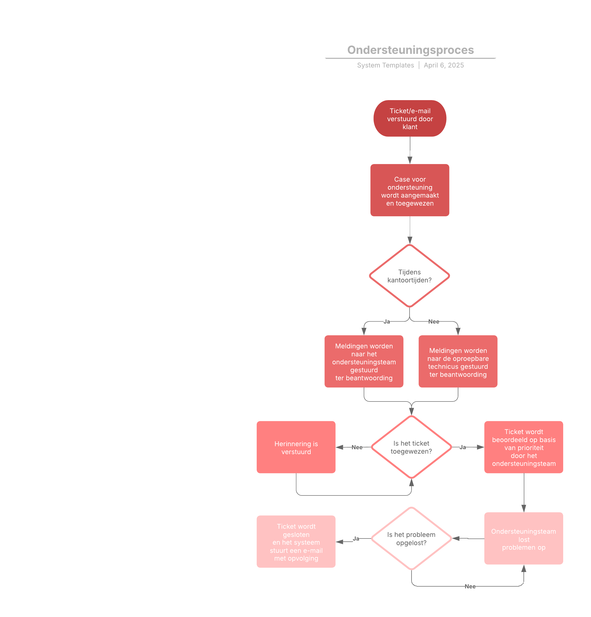
Dit stroomdiagram illustreert het ondersteuningsproces voor tickets die worden verstuurd door klanten.
Gerelateerde sjablonen
Voorbeeld van een affiniteitsdiagram
Gebruik met:

Ga naar het Voorbeeld van een affiniteitsdiagram-sjabloon
Voorbeeld van een mindmap voor een salesplan
Gebruik met:

Ga naar het Voorbeeld van een mindmap voor een salesplan-sjabloon