Proceso de soporte técnico
Esta plantilla funciona en los siguientes productos:
*Para todos los tipos de planes de Lucid
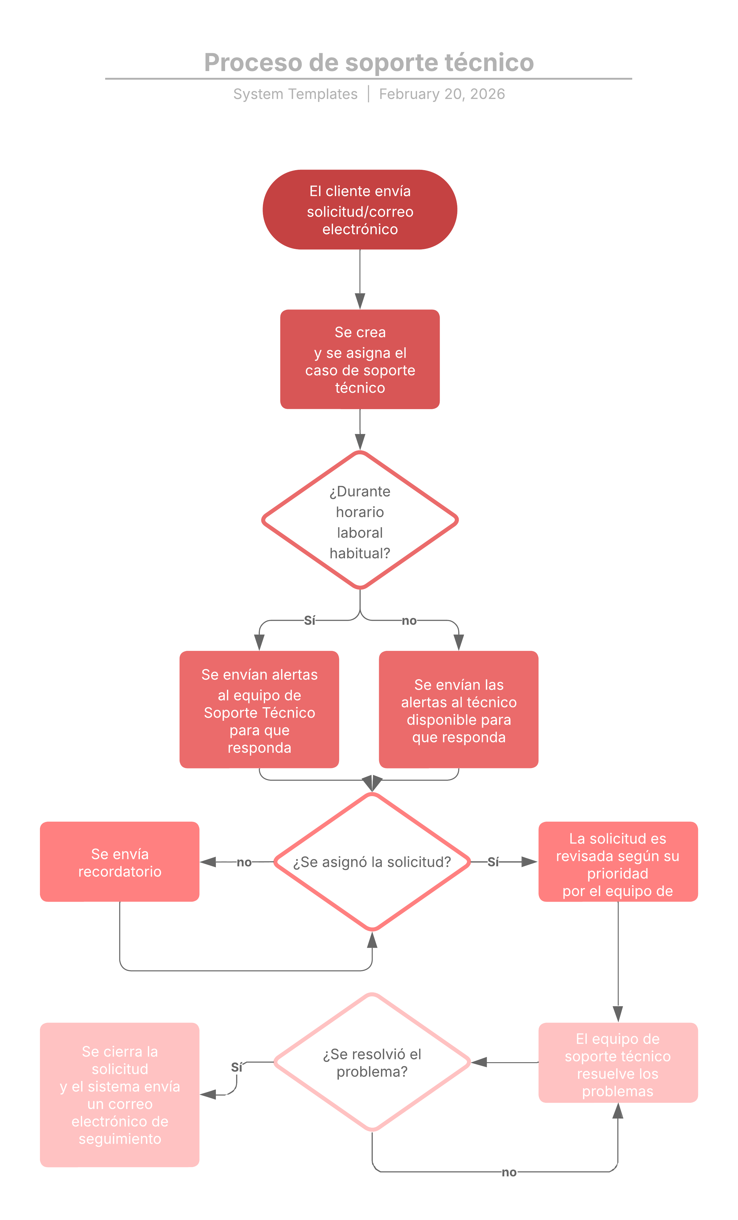
Este diagrama de flujo representa el proceso de soporte técnico para las solicitudes que envían los clientes.
Plantillas relacionadas
Ejemplo de diagrama de flujo de algoritmo
Utilizado con:

Ir a la plantilla Ejemplo de diagrama de flujo de algoritmo
