Beslisboom met formules
Deze sjabloon werkt op de volgende producten:
*Voor Team- en Enterprise-abonnementen
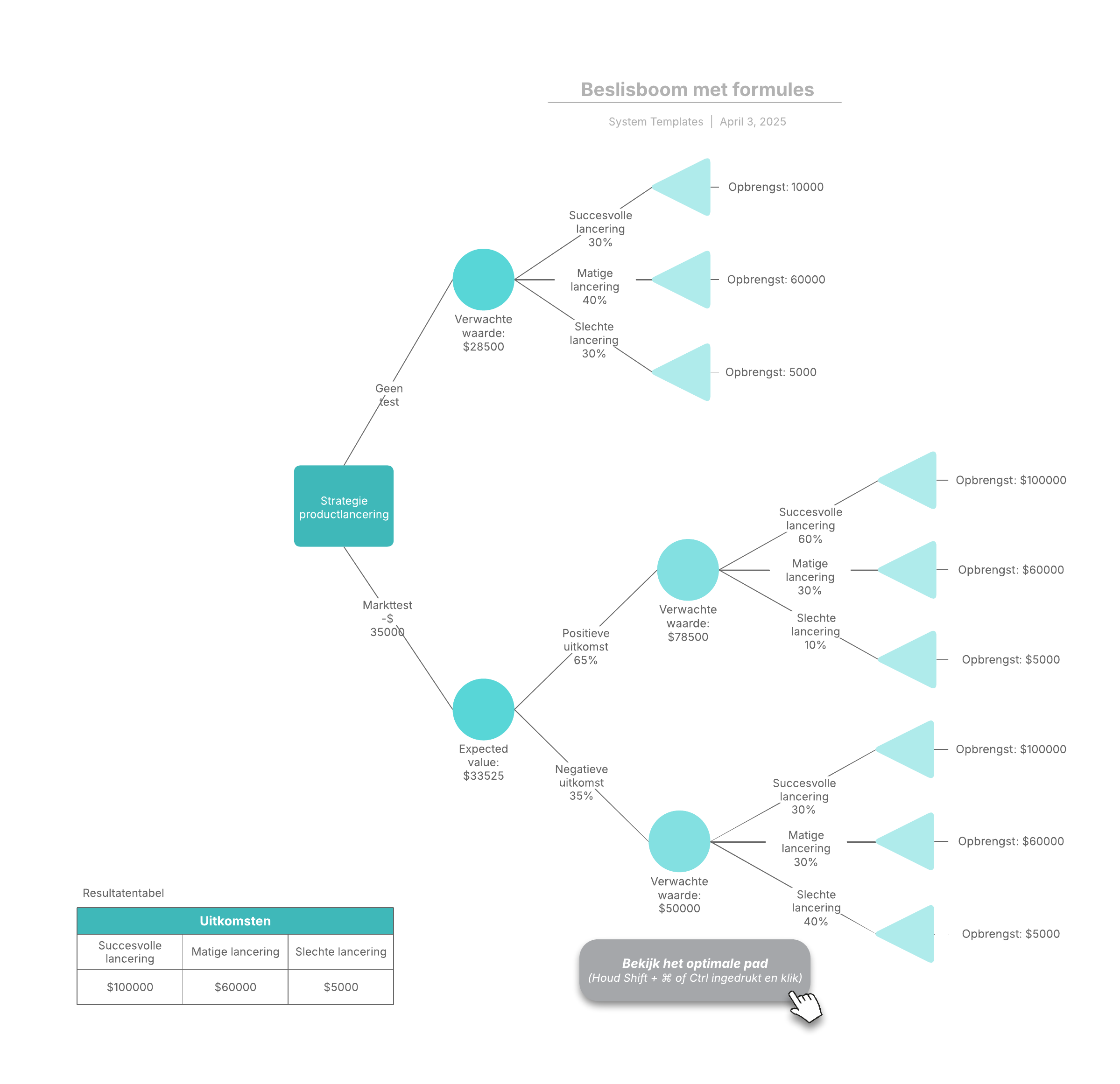
Een beslisboom is een overzicht van de mogelijke uitkomsten van een reeks gerelateerde keuzes. Hiermee kan een individu of organisatie bepaalde opties tegen elkaar afwegen op basis van kosten, kansen en voordelen.
