Exemplo de árvore de conversas
Este modelo funciona nos seguintes produtos:
*Para todos os tipos de planos da Lucid
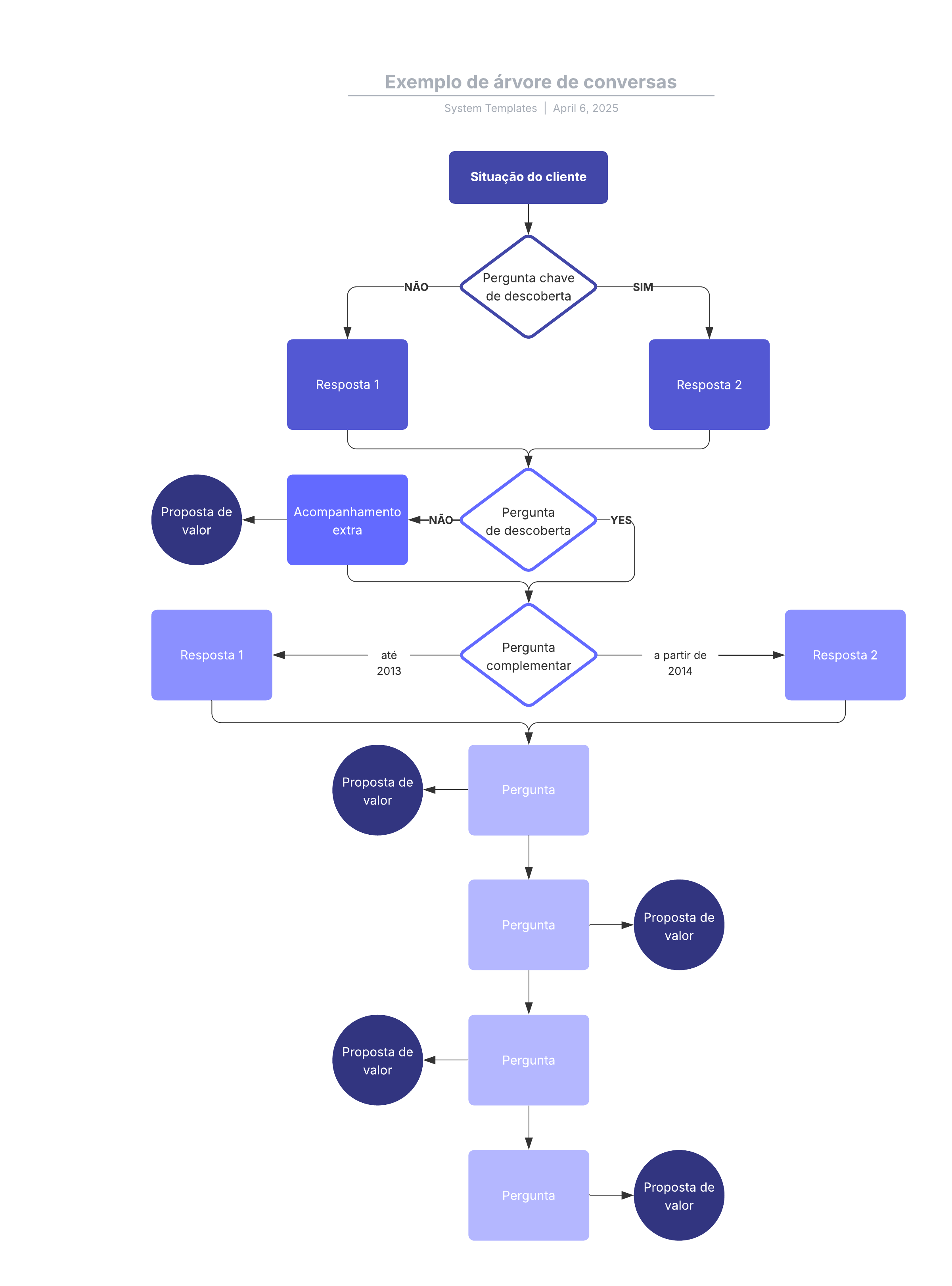
Com este modelo de árvore de conversação/diálogo, você:
- Adapta suas conversas de vendas a uma variedade de necessidades do cliente.
- Descreve perguntas chaves de descoberta.
- Descreve respostas chaves.
Abra este modelo para ver o exemplo detalhado de uma árvore de conversação, personalizável de acordo com seu caso de uso.
