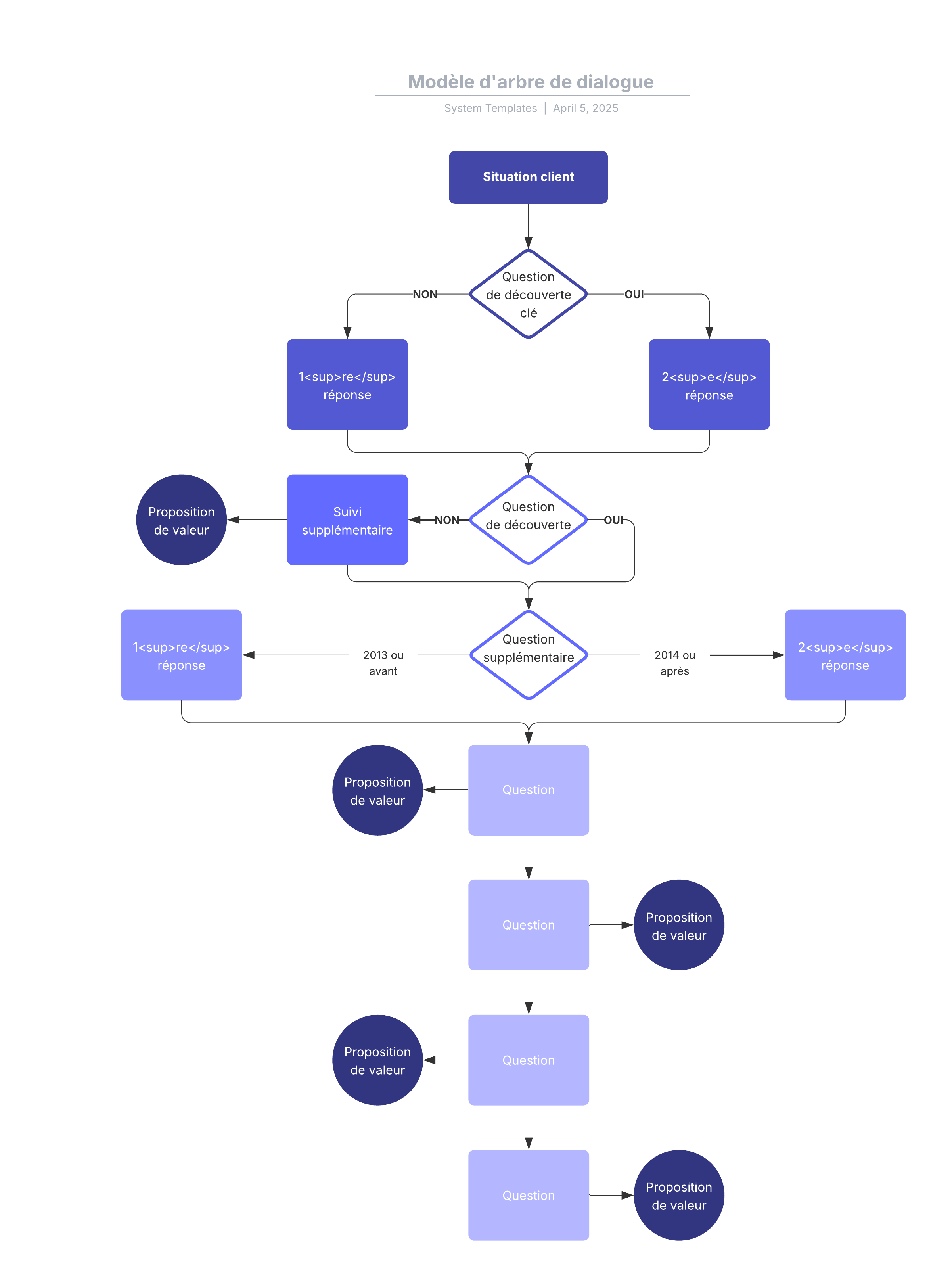
Exemple d'arbre de dialogue
Ce modèle fonctionne sur les produits suivants :
*Pour tous les types d’abonnement Lucid
Ce modèle d'arbre de dialogue peut vous aider à :
- Adapter vos conversations de vente aux différents besoins des clients
- Définir des questions de découverte clés
- Définir des réponses clés
Ouvrez ce modèle pour afficher un exemple détaillé d'arbre de dialogue, à personnaliser selon votre cas d'utilisation.
Modèles connexes
Exemple d'organigramme basé sur des données
Utilisé avec:

Accéder au modèle Exemple d'organigramme basé sur des données