Esempio di albero di dialogo
Questo modello funziona sui seguenti prodotti:
*Per tutti i tipi di piano Lucid
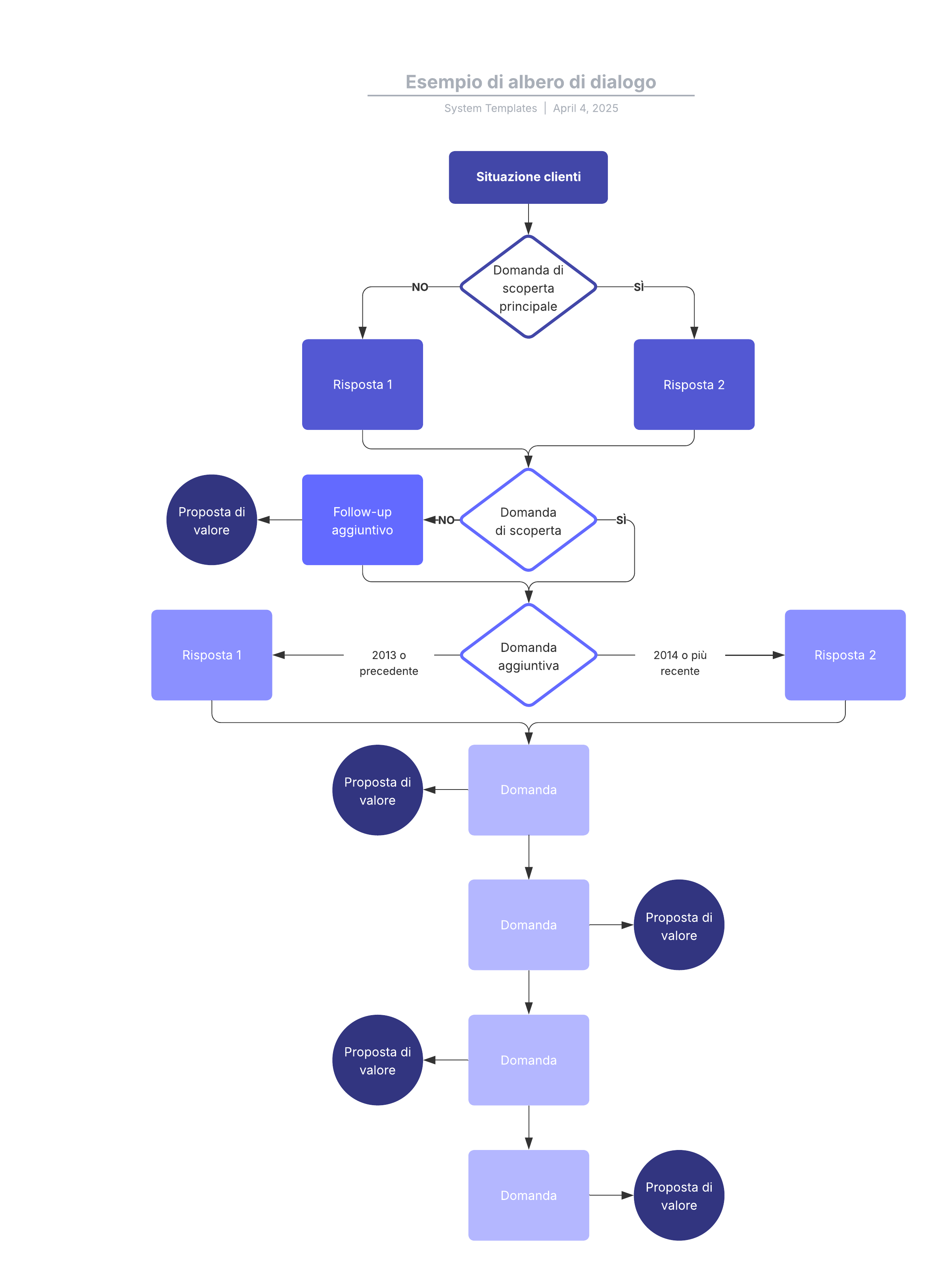
Questo modello di albero di dialogo può aiutarti a:
- Personalizzare le tue conversazioni di vendita in base alle diverse esigenze dei clienti.
 - Descrivere le principali domande di scoperta.
 - Delineare le risposte chiave.
 
Apri questo modello per visualizzare un esempio dettagliato di un albero di dialogo, che puoi personalizzare in base al tuo caso d'uso.
Modelli correlati
Esempio di diagramma di proprietà dell'account
Usato con:

Vai al modello Esempio di diagramma di proprietà dell'account
Esempio di organigramma della contabilità
Usato con:

Vai al modello Esempio di organigramma della contabilità