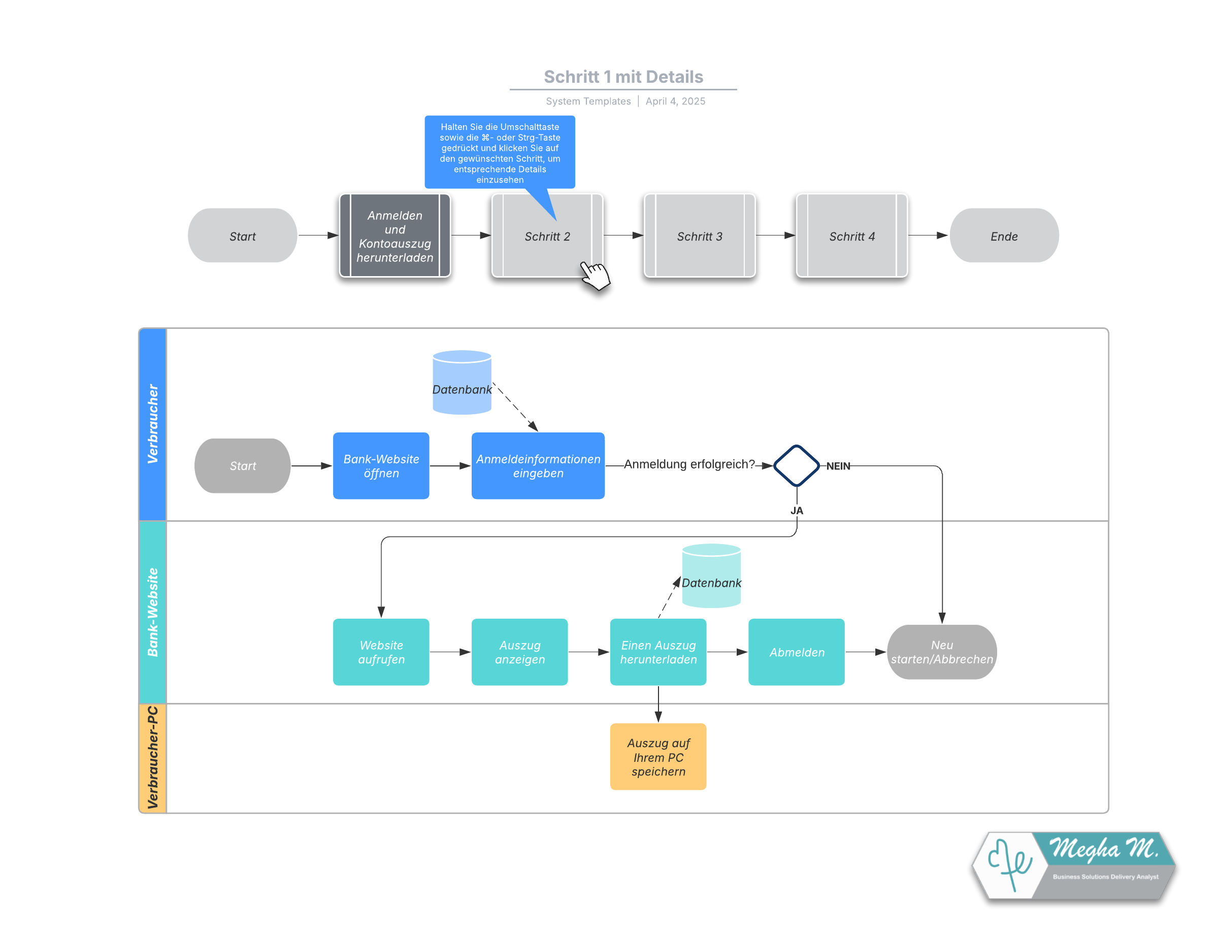
Übersichts-Flussdiagramms mit Details - Beispiel
Diese Vorlage funktioniert mit den folgenden Produkten:
*Für Team- und Enterprise-Pläne
Diese detaillierte Flussdiagramm-Vorlage kann Ihnen bei folgenden Aufgaben helfen:
– Allgemeines und detailliertes Dokumentieren Ihres Prozesses.
Analyse der Bedeutung alltäglicher Aufgaben für den Gesamtprozess.
– Reduzierung des Zeitaufwands durch Gewährleistung der Übersichtlichkeit und Verständlichkeit des dokumentierten Prozesses.
Öffnen Sie diese Vorlage und fügen Sie Inhalte hinzu, um dieses detaillierte Flussdiagramm an Ihren Anwendungsfall anzupassen.
Verwandte Vorlagen
Wertstromanalyse für Ist-/Soll-Zustand
Verwendet mit:

Zur Vorlage Wertstromanalyse für Ist-/Soll-Zustand gehen