Voorbeeld HR-conceptmap
Deze sjabloon werkt op de volgende producten:
*Voor Team- en Enterprise-abonnementen
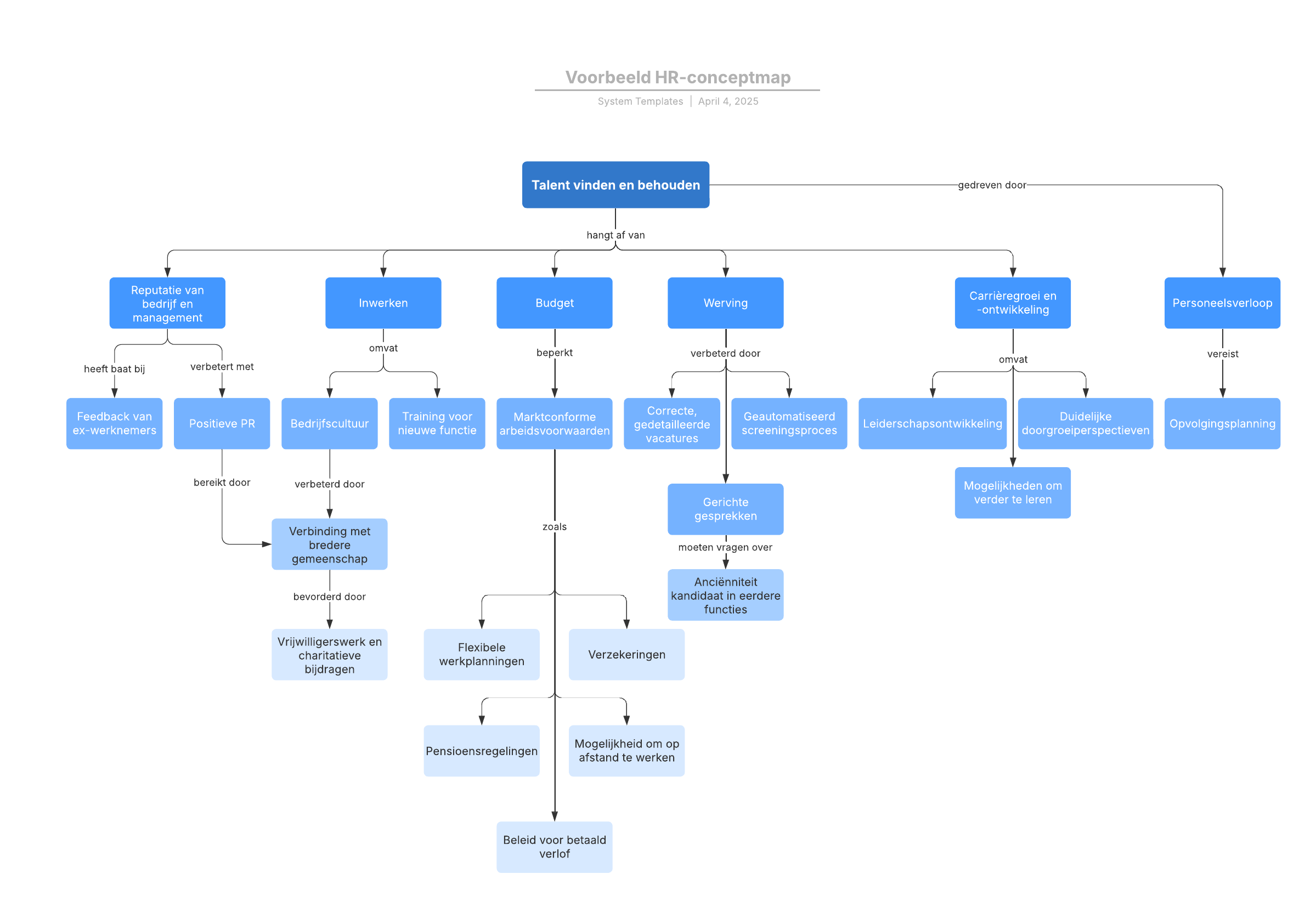
Deze HR-conceptmapsjabloon kan u helpen om:
- Verbanden tussen concepten en ideeën met betrekking tot human resources en talentmanagement visueel weer te geven.
- Uit te leggen hoe concepten met elkaar samenhangen.
- Uw concepten te organiseren door het hoofdconcept/-probleem/-vraagstuk bovenaan te zetten en de subconcepten eronder.
Open deze sjabloon voor een gedetailleerd voorbeeld van een HR-conceptmap die u kunt aanpassen aan uw use case.
Gerelateerde sjablonen
Venndiagram met twee verzamelingen (afdrukbaar)
Gebruik met:

Ga naar het Venndiagram met twee verzamelingen (afdrukbaar)-sjabloon