API-Flussdiagramm Vorlage mit Swimlanes
Diese Vorlage funktioniert mit den folgenden Produkten:
*Für Team- und Enterprise-Pläne
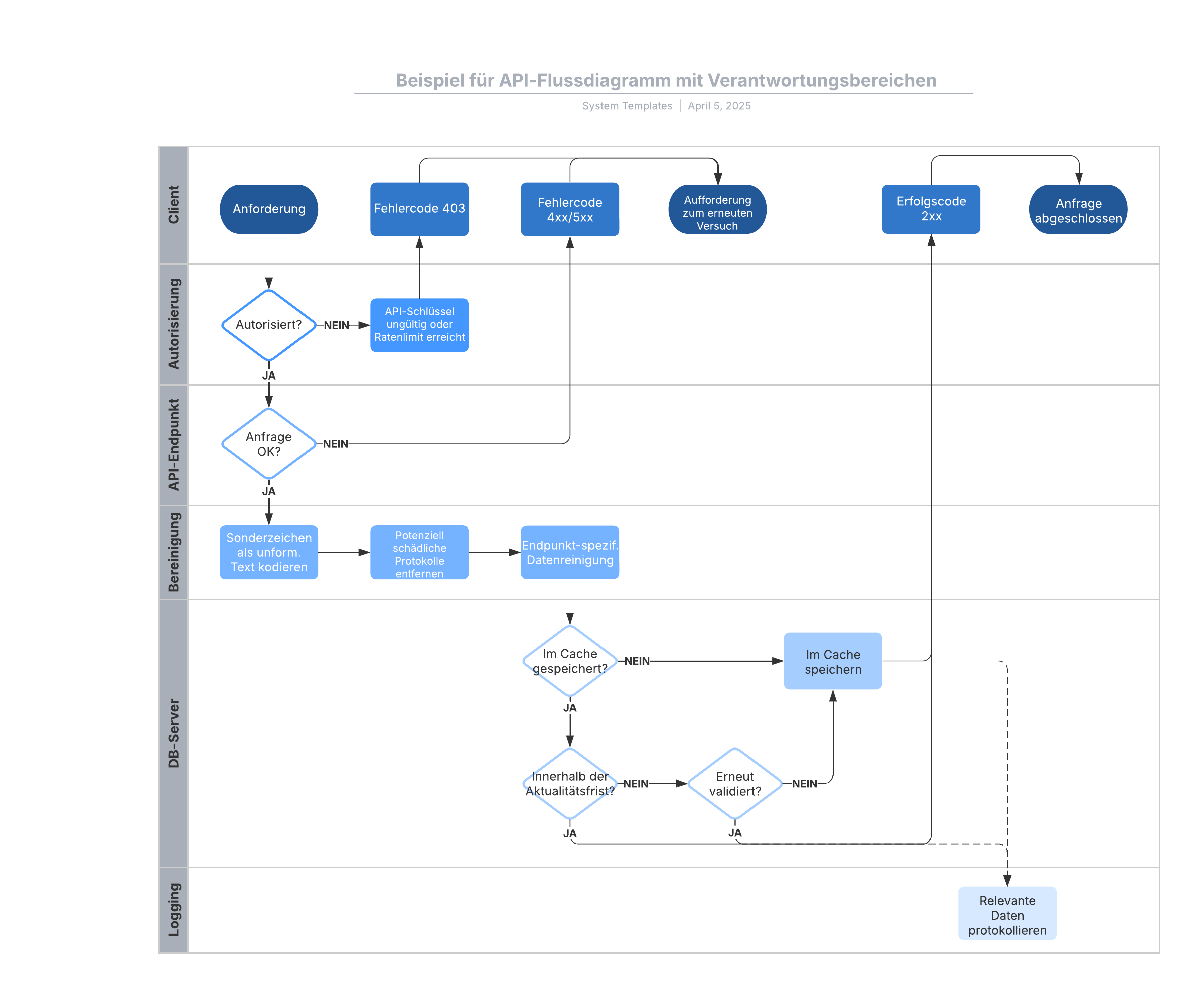
Mit dieser Vorlage für ein API-Flussdiagramm mit Verantwortungsbereichen können Sie:
– den Lebenszyklus Ihrer API im Überblick darstellen
– Redundanzen und andere Optimierungsmöglichkeiten erkennen
– den Lebenszyklus Ihrer API dokumentieren.
Durch Öffnen dieser Vorlage wird ein Beispiel für ein API-Flussdiagramm mit Verantwortungsbereichen angezeigt, das Sie an Ihren Anwendungsfall anpassen können.
Verwandte Vorlagen
Wertstromanalyse für DevOps Ist-/Soll-Zustand – Beispiel
Verwendet mit:

Zur Vorlage Wertstromanalyse für DevOps Ist-/Soll-Zustand – Beispiel gehen
Prozessübersicht für Forderungen (Accounts Receivable) – Beispiel
Verwendet mit:

Zur Vorlage Prozessübersicht für Forderungen (Accounts Receivable) – Beispiel gehen