Content-Map mit Funnel (B2B) – Beispiel
Diese Vorlage funktioniert mit den folgenden Produkten:
*Für Team- und Enterprise-Pläne
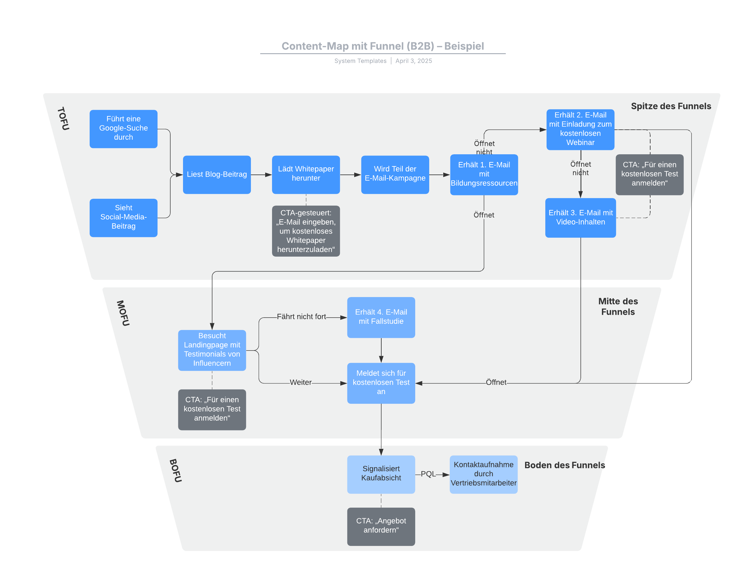
Mit dieser Vorlage für eine Content-Map mit Funnel (B2B) können Sie:
– Sehen, wo es Lücken oder Ineffizienzen in der Content-Reise geben könnte.
– Die Prozessschritte und die beteiligten Marketinginhalte hervorheben.
– Verstehen, wie man Leads am besten durch den Marketing-Funnel führt.
Öffnen Sie diese Vorlage, um ein detailliertes Beispiel für eine Content-Map anzeigen zu lassen, die Sie an Ihren Anwendungsfall anpassen können.
Verwandte Vorlagen
Onboarding von neuen Kunden oder Benutzern
Verwendet mit:

Zur Vorlage Onboarding von neuen Kunden oder Benutzern gehen
