Ejemplo de mapas de contenidos con embudo (B2B)
Esta plantilla funciona en los siguientes productos:
*Para los planes Team y Enterprise
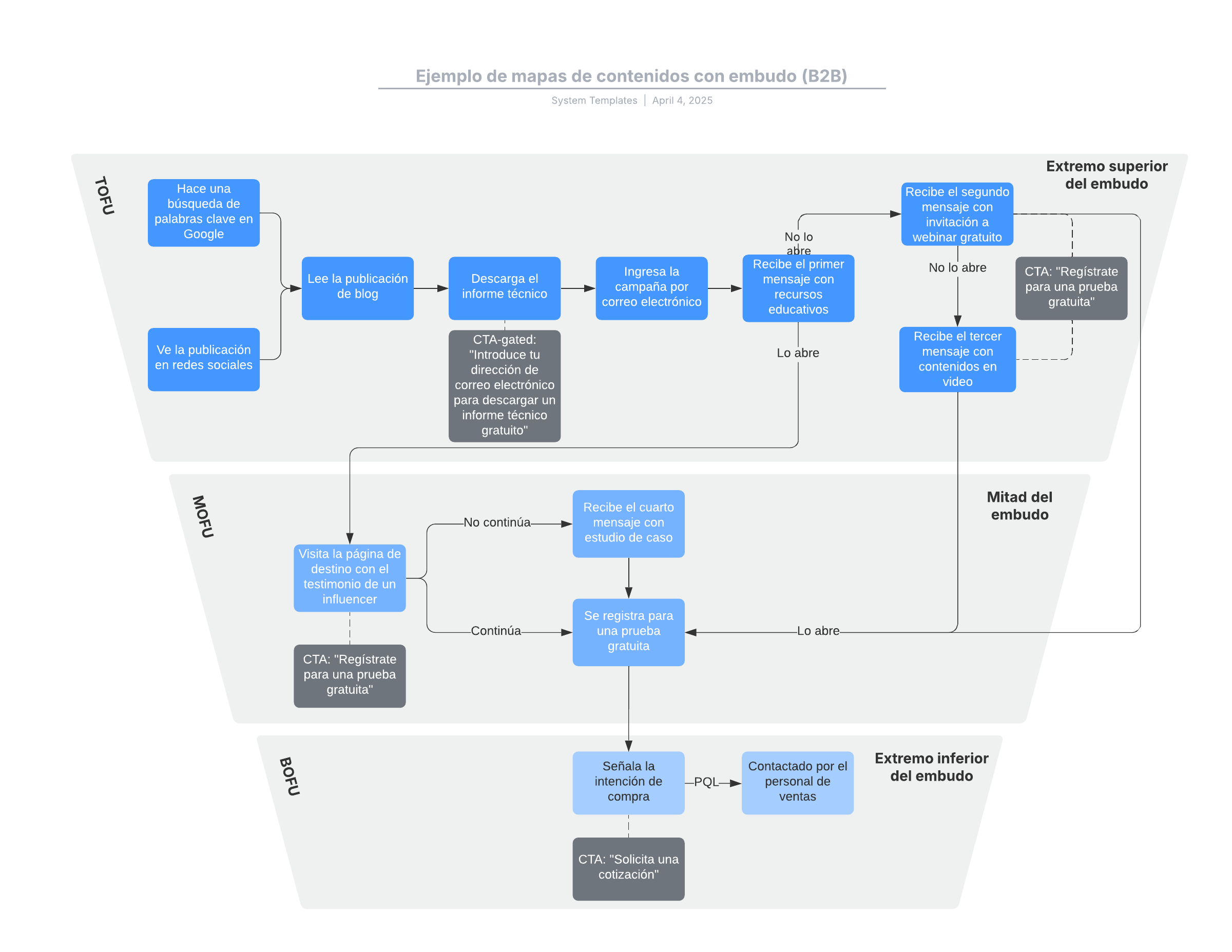
Esta plantilla de mapa de contenidos con embudo (B2B) puede ayudarte a lograr lo siguiente:
- Ver dónde puede haber brechas o ineficiencias en el recorrido del contenido.
- Destacar los pasos del proceso y el contenido de marketing involucrado.
- Comprender cómo nutrir los contactos con el embudo de marketing.
Abre esta plantilla para ver un ejemplo detallado de un mapa de contenidos que puedes personalizar según tu caso de uso.
Plantillas relacionadas
Ejemplo de modelo de servicio para logística
Utilizado con:

Ir a la plantilla Ejemplo de modelo de servicio para logística
Modelo de servicio con línea de tiempo
Utilizado con:

Ir a la plantilla Modelo de servicio con línea de tiempo