EPK Beispiel - Wareneingang
Diese Vorlage funktioniert mit den folgenden Produkten:
*Für Team- und Enterprise-Pläne
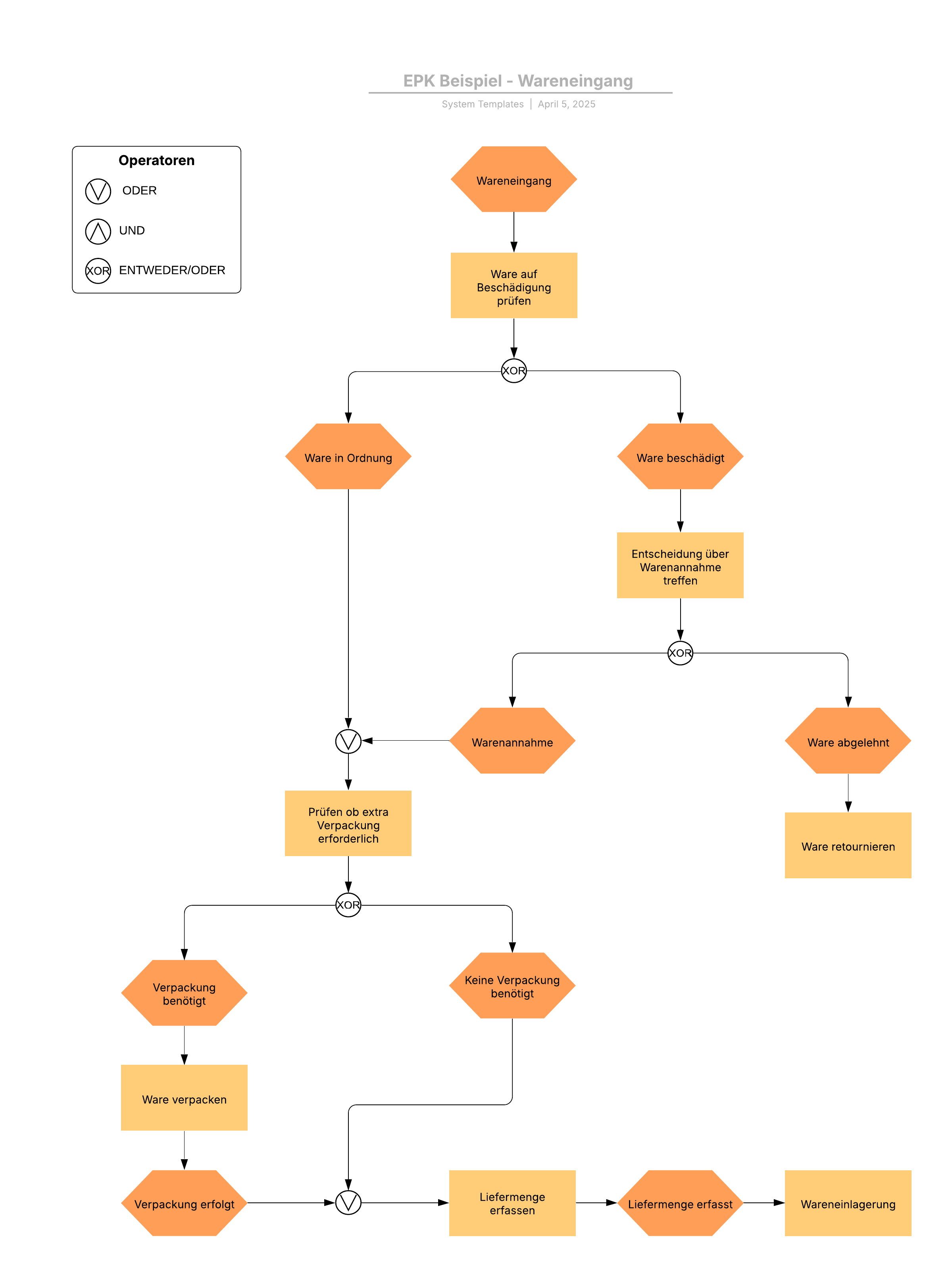
Ein EPK (Ereignisgesteuerte Prozesskette) stellt einen spezifischen Geschäftsprozess grafisch dar. Öffnen und bearbeiten Sie diese Vorlage nach Belieben.
Verwandte Vorlagen
Projektstrukturplan mit numerischer Codierung
Verwendet mit:

Zur Vorlage Projektstrukturplan mit numerischer Codierung gehen