Fertigungs-/Eigentumsverhältnisse – Beispiel
Diese Vorlage funktioniert mit den folgenden Produkten:
*Für Team- und Enterprise-Pläne
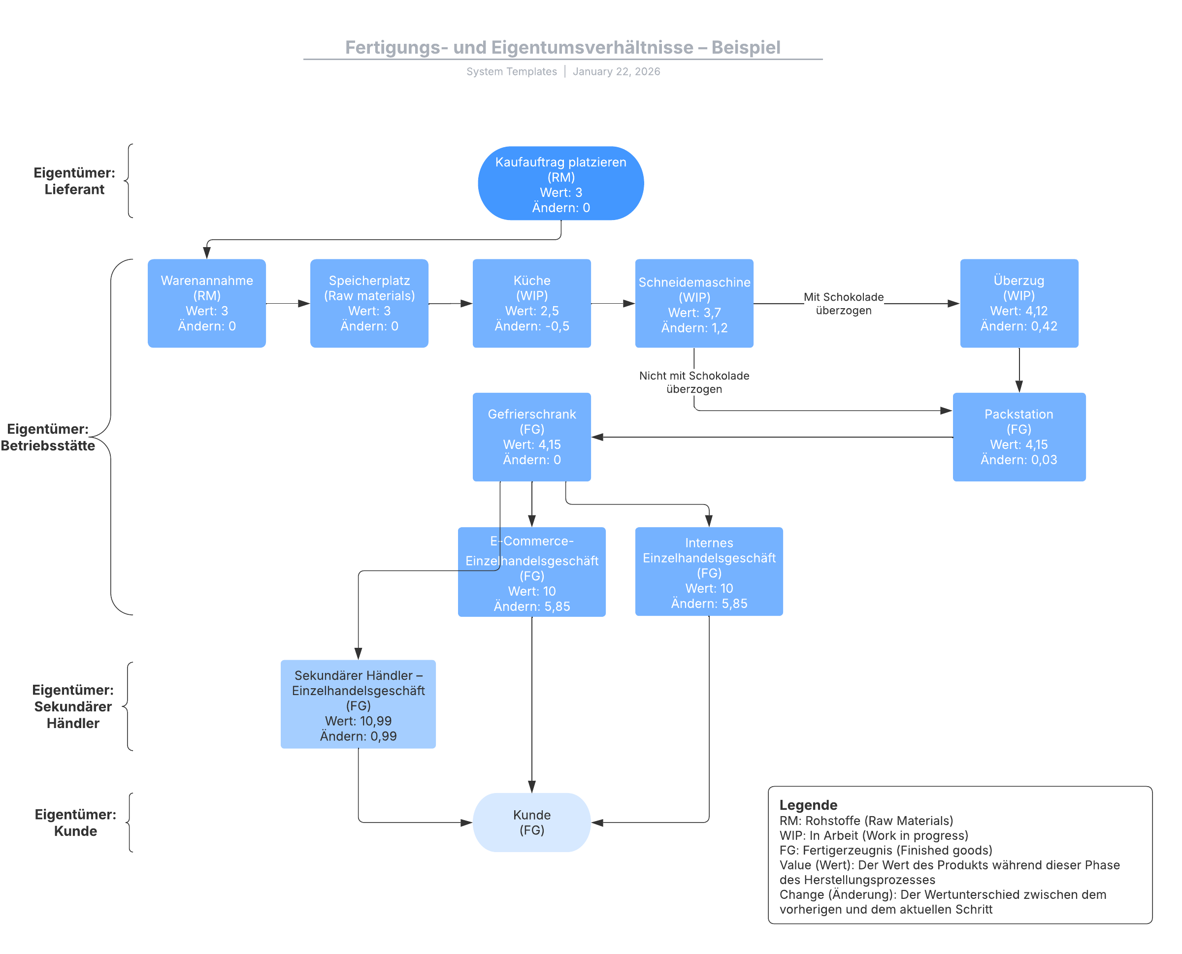
Mit dieser Vorlage für einen Fertigungs- und Eigentumsfluss können Sie:
– den Fertigungsfluss Ihres Produkts visualisieren;
– den Überblick über Inventartyp, Eigentümer und Wert in jeder Phase des Prozesses behalten;
– Ihren aktuellen Fertigungsfluss bestimmen und Ineffizienzen identifizieren.
Durch Öffnen dieser Vorlage wird ein detailliertes Beispiel für ein Flussdiagramm für Fertigungs- und Eigentumsverhältnisse angezeigt, das Sie an Ihren Anwendungsfall anpassen können.
Verwandte Vorlagen
Service-Blueprint für die Lebensmittelindustrie – Beispiel
Verwendet mit:

Zur Vorlage Service-Blueprint für die Lebensmittelindustrie – Beispiel gehen
Flussdiagramm Beschaffungsverfahren – Beispiel
Verwendet mit:

Zur Vorlage Flussdiagramm Beschaffungsverfahren – Beispiel gehen