Prozessübersicht (Accounts Receivable) – Beispiel
Diese Vorlage funktioniert mit den folgenden Produkten:
*Für Team- und Enterprise-Pläne
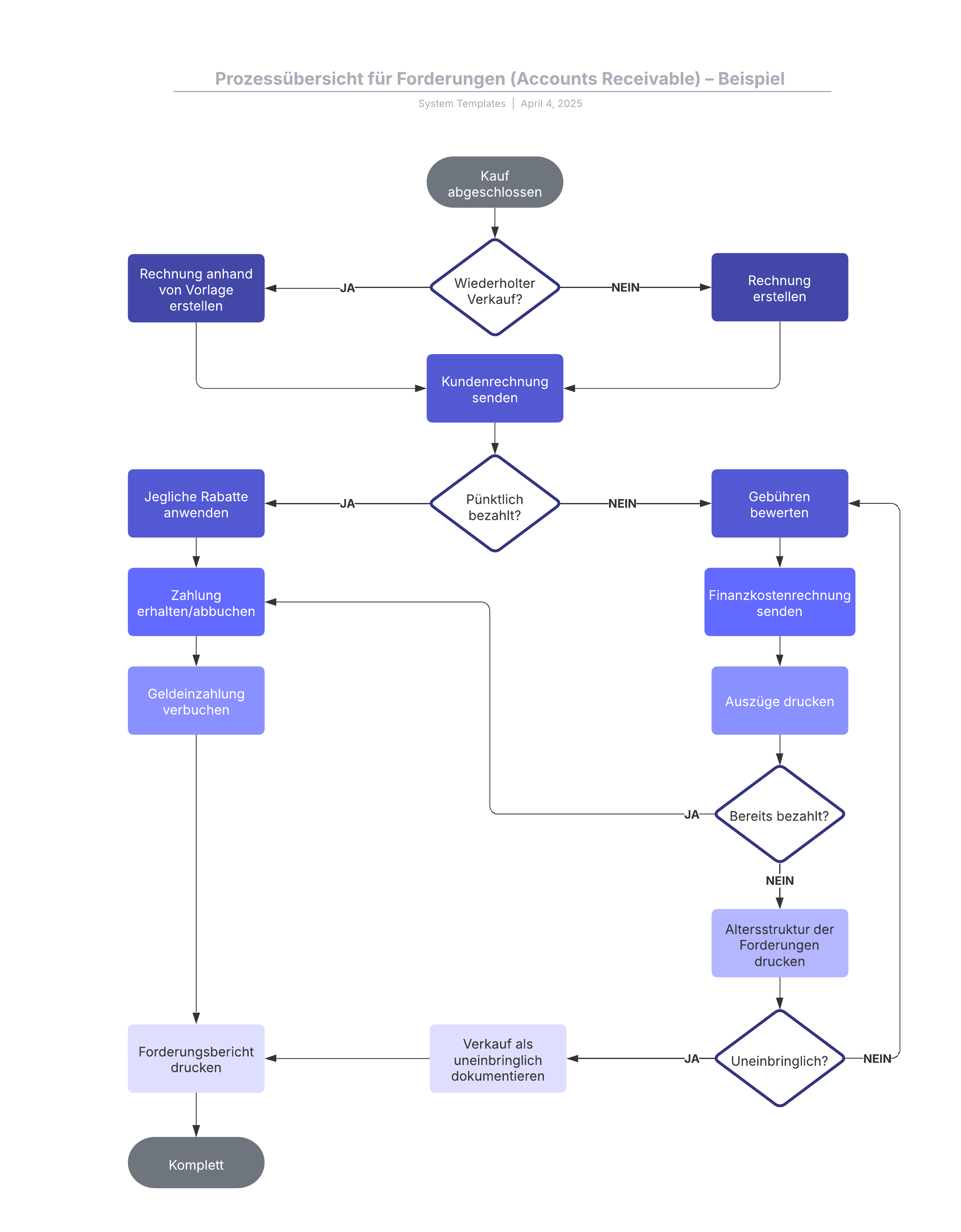
Mit dieser Vorlage für Forderungs-Prozessübersichten (Accounts Receivable) können Sie:
– Ihren bestehenden Forderungsprozess darstellen;
– Engpässe oder verbesserungsbedürftige Bereiche identifizieren;
– Neue Teammitglieder mühelos einarbeiten.
Öffnen Sie diese Vorlage, um ein detailliertes Beispiel für eine Forderungs-Prozessübersicht anzeigen zu lassen, die Sie an Ihren Anwendungsfall anpassen können.
Verwandte Vorlagen
Ist- vs. Soll-Zustand der KI-Implementierung
Verwendet mit:

Zur Vorlage Ist- vs. Soll-Zustand der KI-Implementierung gehen