Accounts receivable process overview example
This template works on the following products:
*For Team and Enterprise plans
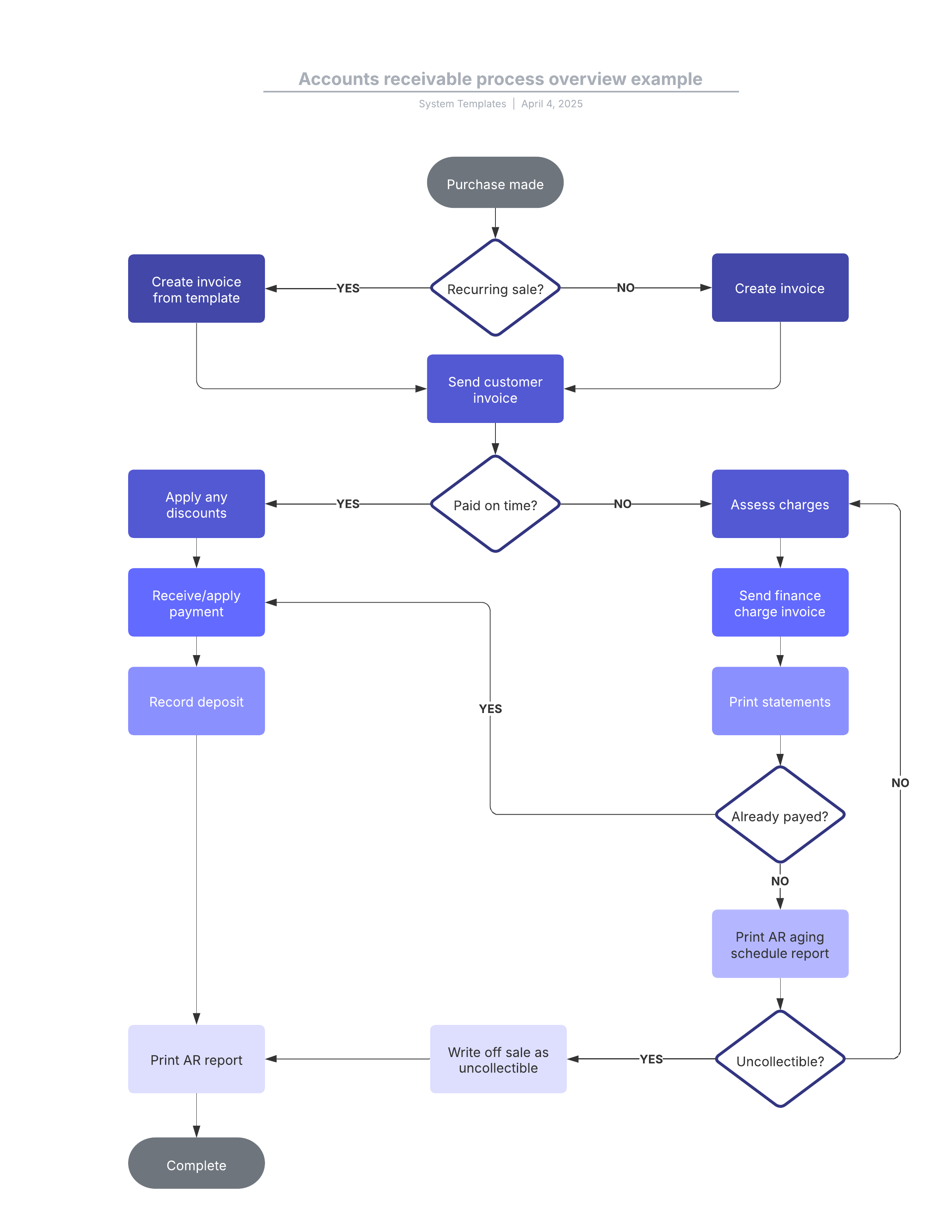
This accounts receivable process overview template can help you:
- Map out your existing AR process.
- Find bottlenecks or areas in need of improvement.
- Easily onboard new team members.
Open this template to view a detailed example of an accounts receivable process overview that you can customize to your use case.
Related templates
Current vs. future state flowchart example
Used with:

Go to Current vs. future state flowchart example template