売掛金処理のプロセスマニュアル例

このテンプレートは、以下の製品で動作します。

Lucidchart logo
このテンプレートを使用

*チームプランおよびエンタープライズプラン向け

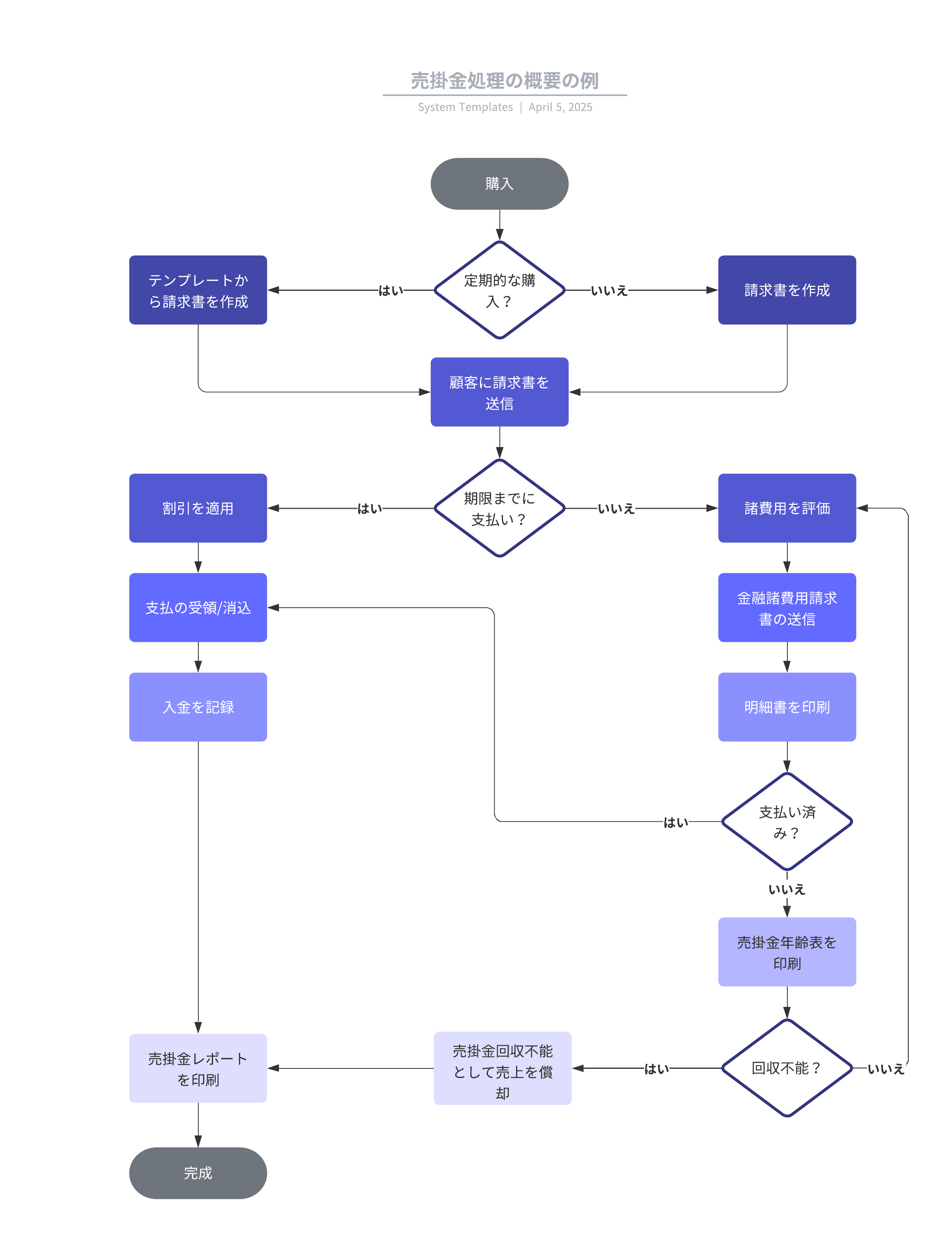
この売掛金処理の概要テンプレートは以下のような用途に役立ちます。

- 既存の売掛金プロセスを図式化する。
- 改善が必要なボトルネックや領域を見つける。
- 新入社員のオリエンテーションをスムーズに進める。

テンプレートを開き、ユースケースに合わせてカスタマイズ可能な売掛金処理の概要例を詳しく確認してみましょう。

この売掛金処理の概要テンプレートは以下のような用途に役立ちます。

  • 既存の売掛金プロセスを図式化する。
  • 改善が必要なボトルネックや領域を見つける。
  • 新入社員のオリエンテーションをスムーズに進める。

テンプレートを開き、ユースケースに合わせてカスタマイズ可能な売掛金処理の概要例を詳しく確認してみましょう。

関連テンプレート

フローチャートワークシート テンプレートに移動

フローチャートワークシート

次と併用:

フローチャートワークシート テンプレートに移動

 現在と将来の状態を示すフローチャート テンプレートに移動

現在と将来の状態を示すフローチャート

次と併用:

現在と将来の状態を示すフローチャート テンプレートに移動

ソリューション

  • デジタル変革
  • クラウド移行
  • 新製品の開発
  • すべて表示

はじめに

製品

  • Lucidspark
  • Lucidchart
プライバシー法的事項Cookie のプライバシーに関する選択クッキーポリシー
  • linkedin
  • twitter
  • instagram
  • facebook
  • youtube
  • glassdoor
  • tiktok

© 2025 Lucid Software Inc.