Ejemplo de vista general de un proceso de cuentas a cobrar
Esta plantilla funciona en los siguientes productos:
*Para los planes Team y Enterprise
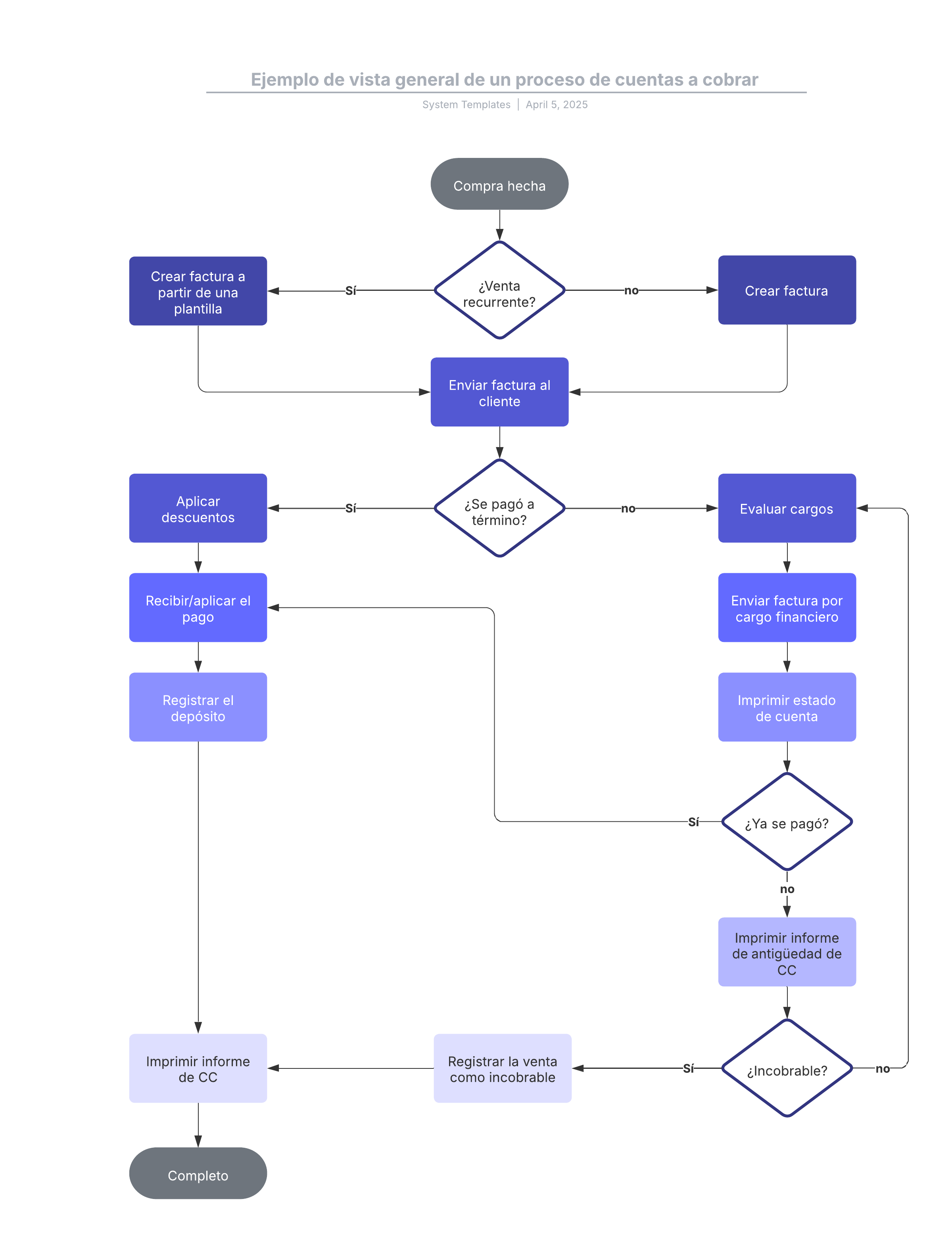
Esta plantilla de vista general de un proceso de cuentas a cobrar puede ayudarte a lograr lo siguiente:
- Trazar tu proceso de cuentas a cobrar existente.
- Encontrar los cuellos de botella o las áreas que necesitan mejorar.
- Incorporar fácilmente a los nuevos integrantes del equipo.
Abre esta plantilla para ver un ejemplo detallado de vista general de un proceso de cuentas a cobrar que puedes personalizar según tu caso de uso.
Plantillas relacionadas
Ejemplo de diagrama de flujo con carriles
Utilizado con:

Ir a la plantilla Ejemplo de diagrama de flujo con carriles
Diagrama de flujo de proceso con Loom
Utilizado con:

Ir a la plantilla Diagrama de flujo de proceso con Loom