Ejemplo de diagrama de flujo de API
Esta plantilla funciona en los siguientes productos:
*Para los planes Team y Enterprise
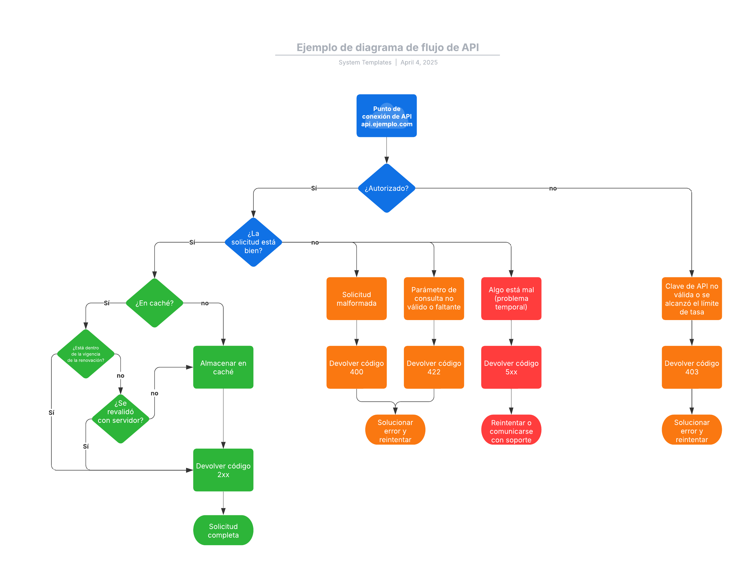
Esta plantilla de diagrama de flujo de API puede ayudarte a:
- Documentar la lógica de alto nivel de una API.
- Visualizar el flujo de información desde una API.
- Identificar redundancias y otras oportunidades para la optimización.
Abre esta plantilla para ver un ejemplo de resumen de alto nivel de una API que puedes personalizar según tu caso de uso.
Plantillas relacionadas
Ejemplo de flujo de proceso de abastecimiento
Utilizado con:

Ir a la plantilla Ejemplo de flujo de proceso de abastecimiento
Ejemplo de diagrama de posesión de cuenta
Utilizado con:

Ir a la plantilla Ejemplo de diagrama de posesión de cuenta
Ejemplo de mapa mental de clasificación
Utilizado con:

Ir a la plantilla Ejemplo de mapa mental de clasificación