Ticketverkauf Klassendiagramm Beispiel
Diese Vorlage funktioniert mit den folgenden Produkten:
*Für Team- und Enterprise-Pläne
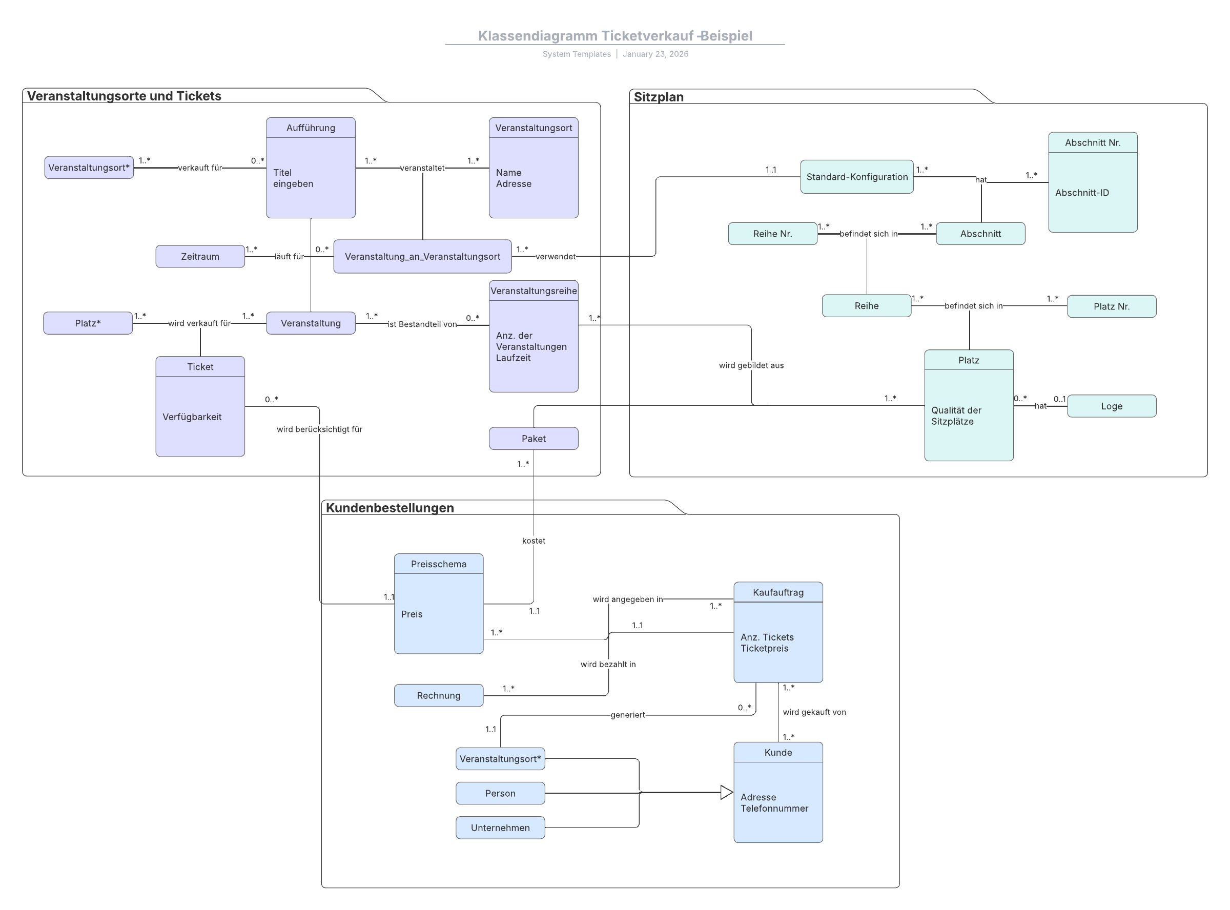
Mit dieser Vorlage für ein Klassendiagramm für den Ticketverkauf können Sie:
– die Struktur eines spezifischen Systems abbilden;
– Beziehungen zwischen Objekten darstellen;
– auf die UML-Formenbibliotheken zugreifen.
Öffnen Sie diese Vorlage und fügen Sie Inhalte hinzu, um dieses UML-Klassendiagramm für den Ticketverkauf an Ihren Anwendungsfall anzupassen.
Verwandte Vorlagen
Allgemeiner IT-Arbeitsauftragsprozess für die Einrichtung von Mitarbeitern
Verwendet mit:

Zur Vorlage Allgemeiner IT-Arbeitsauftragsprozess für die Einrichtung von Mitarbeitern gehen
Rollenbasiertes Aktivitätsdiagramm - Beispiel
Verwendet mit:

Zur Vorlage Rollenbasiertes Aktivitätsdiagramm - Beispiel gehen