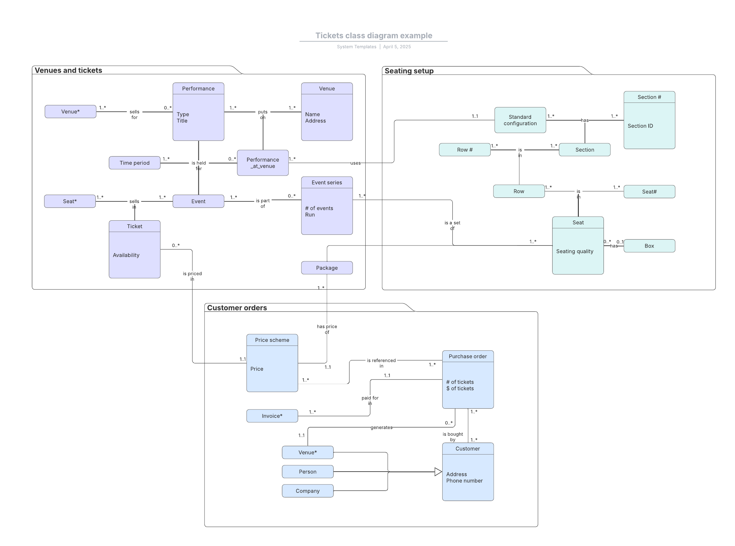
Tickets class diagram example
This template works on the following products:
*For Team and Enterprise plans
This ticket class diagram template can help you:
- Map out the structure of a particular system.
- Show relationships between objects.
- Access the UML shape libraries.
Open this template and add content to customize this ticket class diagram to your use case.
Related templates
Life Sciences – Sample Limits and Product Territory Allocation
Used with:

Go to Life Sciences – Sample Limits and Product Territory Allocation template