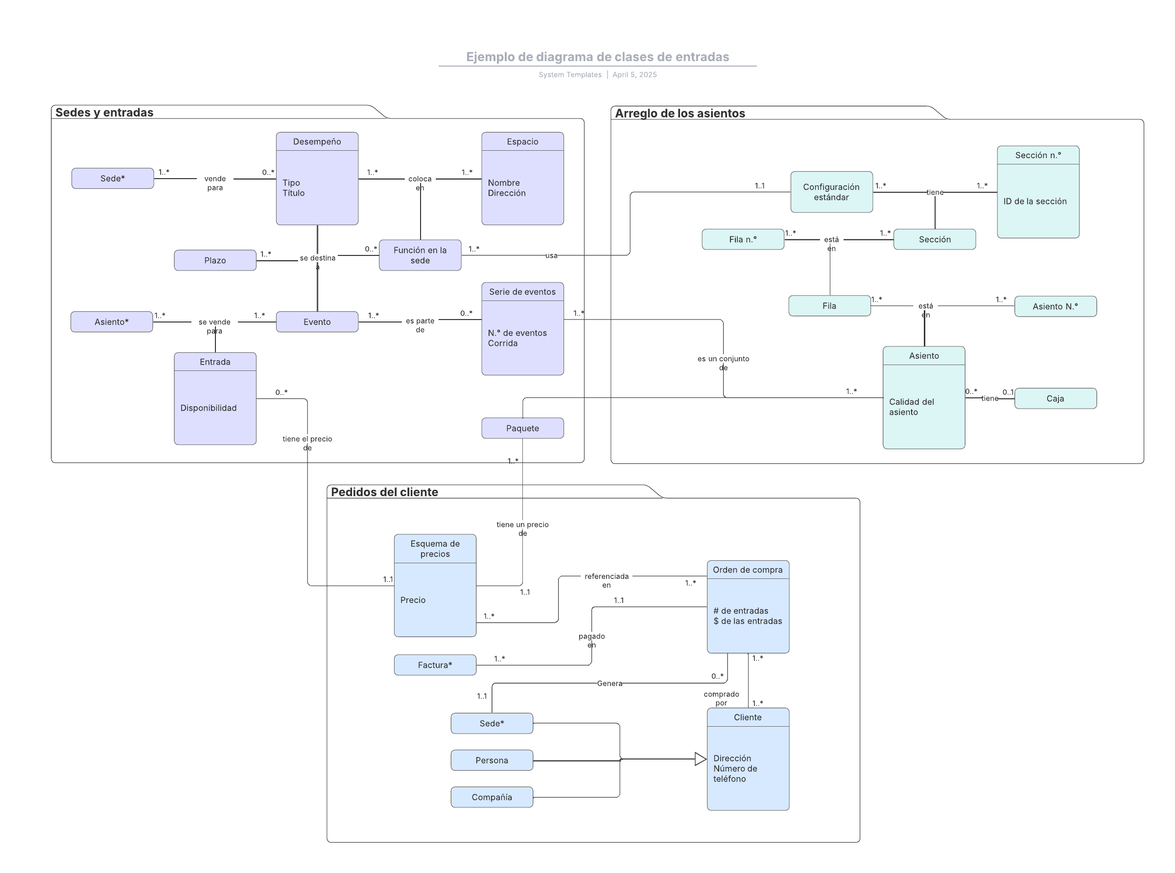
Ejemplo de diagrama de clases de entradas
Esta plantilla funciona en los siguientes productos:
*Para los planes Team y Enterprise
Esta plantilla de diagrama de clases de entradas puede ayudarte a lograr lo siguiente:
- Mapear la estructura de un sistema en particular.
- Mostrar las relaciones entre objetos.
- Acceder a las bibliotecas de figuras UML.
Abre esta plantilla y agrega contenido para personalizar este diagrama de clases de entradas según tu caso de uso.
Plantillas relacionadas
Ejemplo de diagrama de red para pequeñas empresas
Utilizado con:

Ir a la plantilla Ejemplo de diagrama de red para pequeñas empresas
Diagrama ER de base de datos (pata de gallo)
Utilizado con:

Ir a la plantilla Diagrama ER de base de datos (pata de gallo)
Diagrama ER de DBMS (notación UML)
Utilizado con:

Ir a la plantilla Diagrama ER de DBMS (notación UML)