Verkoopproces
Deze sjabloon werkt op de volgende producten:
*Voor Team- en Enterprise-abonnementen
Met dit sjabloon voor verkoopprocesdiagrammen kunt u:
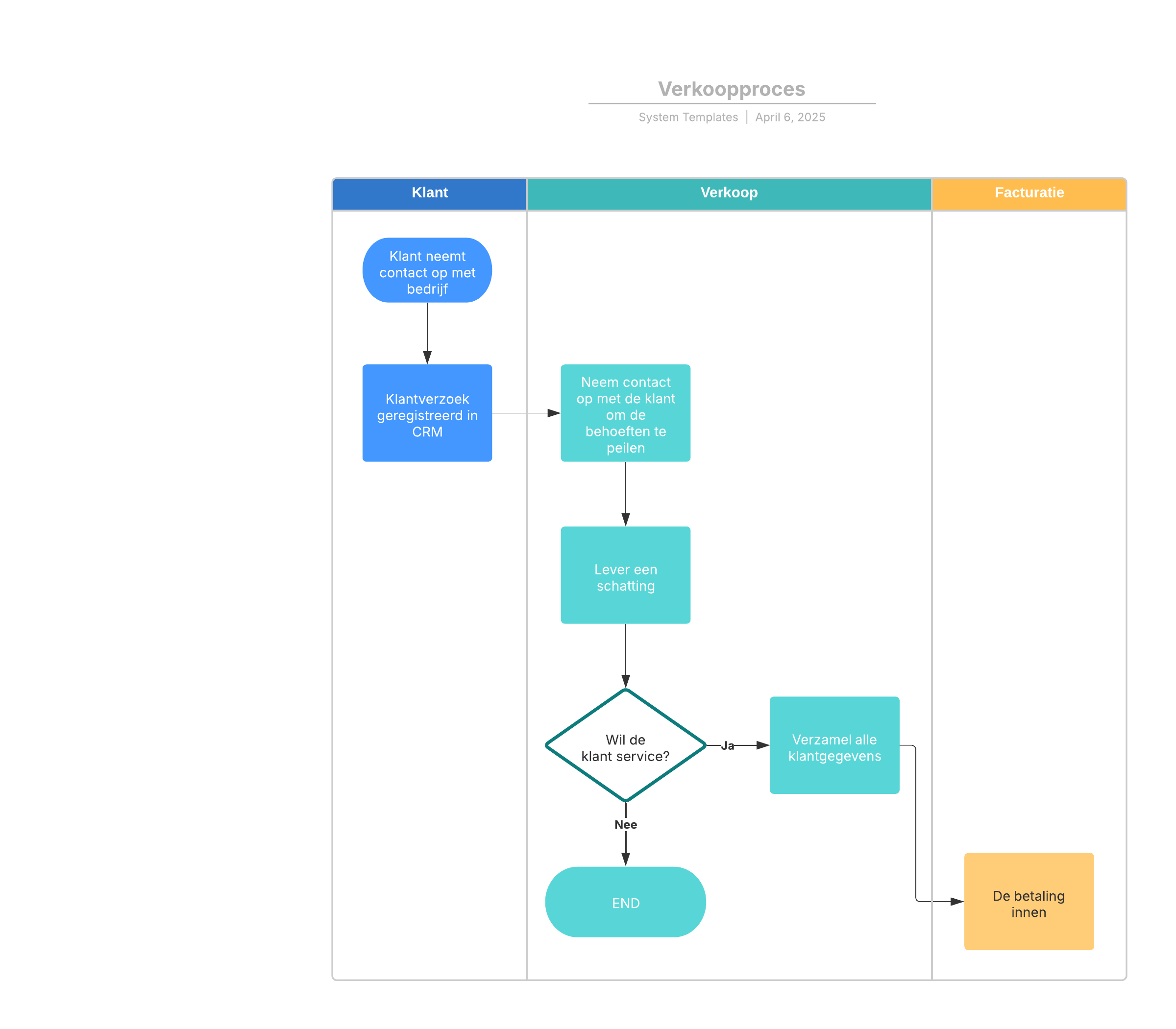
- Het verkoopproces van begin tot eind visualiseren.
- Begrijpen hoe de interactie tussen klanten, verkoop en facturering verloopt.
- Met collega's samenwerken aan uw verkoopproces.
Open dit sjabloon en voeg inhoud toe om dit verkoopprocesdiagram aan te passen op uw use case.
Gerelateerde sjablonen
Voorbeeld waardestroomkaart voor huidige/toekomstige DevOps
Gebruik met:

Ga naar het Voorbeeld waardestroomkaart voor huidige/toekomstige DevOps-sjabloon
Voorbeeld van een inkoopproces voor een IT-projectmanagementsysteem
Gebruik met:

Ga naar het Voorbeeld van een inkoopproces voor een IT-projectmanagementsysteem-sjabloon