Voorbeeld productie en eigendom
Deze sjabloon werkt op de volgende producten:
*Voor Team- en Enterprise-abonnementen
Met deze sjabloon voor een diagram voor productie en eigendom kunt u:
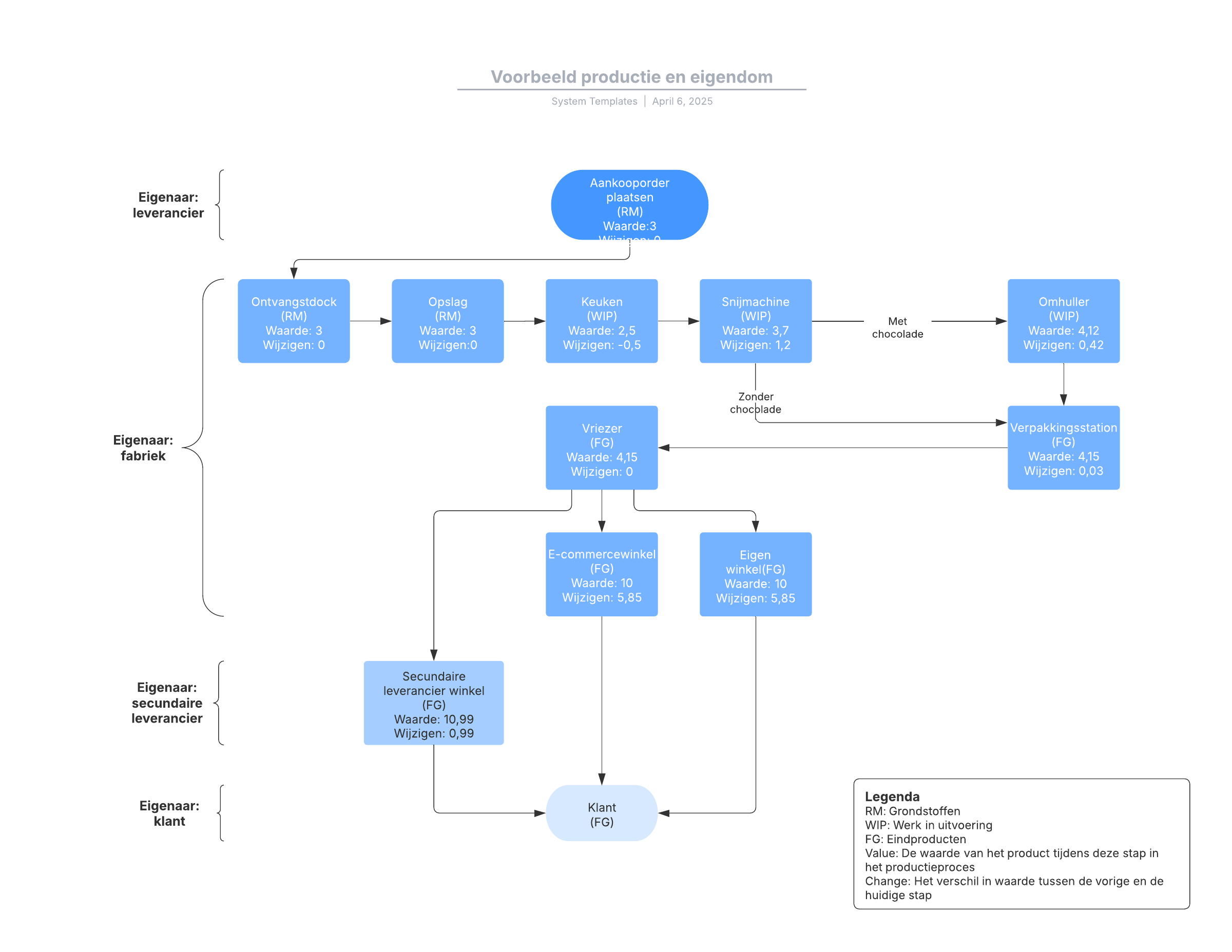
- de productiestroom van uw product visualiseren.
- voorraadtype, eigenaar en waarde bij iedere stap in het proces bijhouden.
- uw huidige productiestroom vastleggen en inefficiënties identificeren.
Open deze sjabloon voor een gedetailleerd voorbeeld van een diagram voor het productie- en eigendomsproces dat u kunt aanpassen op uw use case.
Gerelateerde sjablonen
Voorbeeld API-stroomdiagram met zwembanen
Gebruik met:

Ga naar het Voorbeeld API-stroomdiagram met zwembanen-sjabloon
Voorbeeld van BPMN-productieproces met samenwerking
Gebruik met:

Ga naar het Voorbeeld van BPMN-productieproces met samenwerking-sjabloon