Voorbeeld productiediagram
Deze sjabloon werkt op de volgende producten:
*Voor Team- en Enterprise-abonnementen
Met deze sjabloon voor een productiediagram kunt u:
- De productiestroom van een product en voorraadtype visualiseren.
- Uw huidige productiestroom vastleggen en inefficiënties identificeren.
- Uw diagrammen gemakkelijk delen en samenwerken met anderen in Lucidchart.
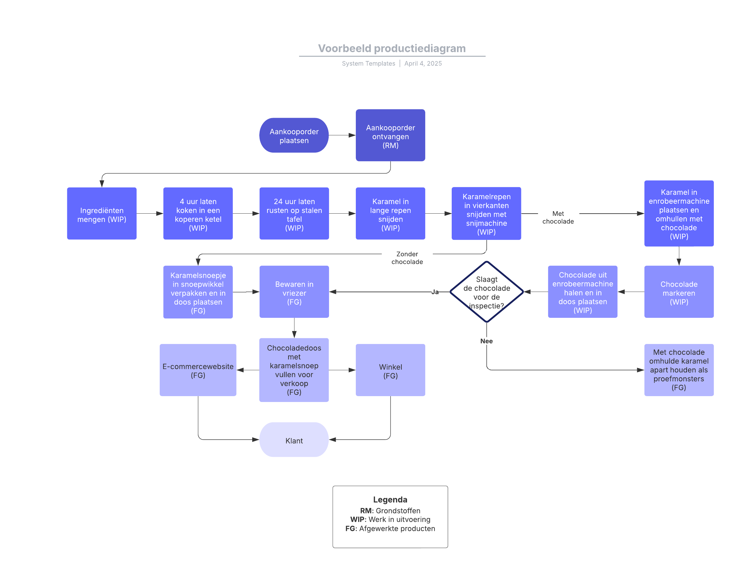
Open deze sjabloon voor een gedetailleerd voorbeeld van een productiediagram dat u kunt aanpassen op uw use case.
Gerelateerde sjablonen
Stroomdiagram met huidige en toekomstige staat
Gebruik met:

Ga naar het Stroomdiagram met huidige en toekomstige staat-sjabloon
Voorbeeld waardestroomkaart dienstensector
Gebruik met:

Ga naar het Voorbeeld waardestroomkaart dienstensector-sjabloon
Voorbeeld van stroomdiagram met zwembanen
Gebruik met:

Ga naar het Voorbeeld van stroomdiagram met zwembanen-sjabloon