Рабочий процесс службы поддержки
Этот шаблон работает с следующими продуктами:
*Для всех типов планов Lucid
Этот шаблон поможет вам:
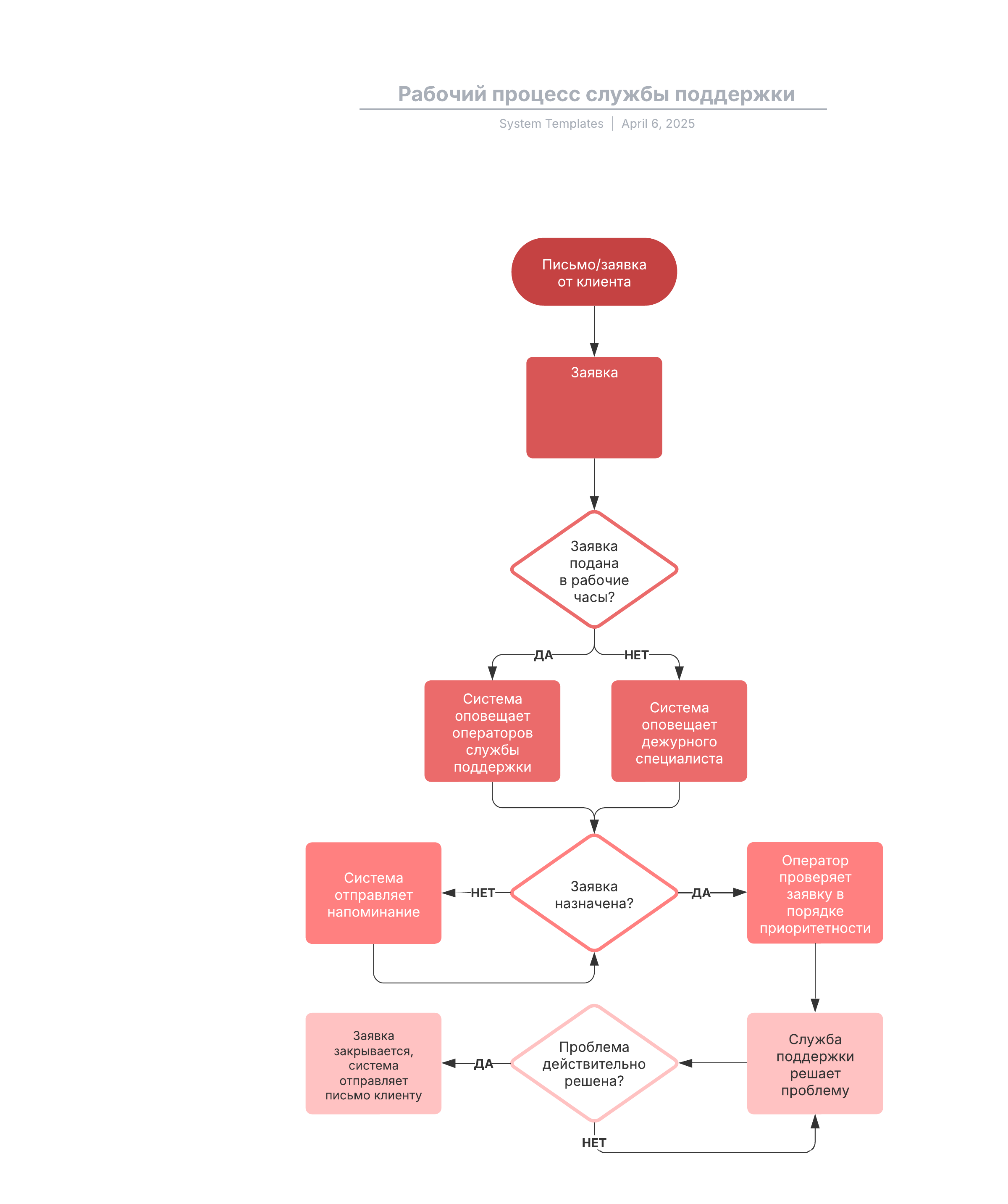
— наглядно показать процесс обработки заявок, поданных в службу поддержки;
— детально рассмотреть все этапы обработки от регистрации заявки в системе до устранения проблемы;
— без труда поделиться своими наработками с коллегами.
Откройте шаблон, чтобы подробнее рассмотреть наш пример и настроить его под рабочий процесс своей службы поддержки.
Похожие шаблоны
Кластерная диаграмма (словесная паутина) 3
Используется с:

К шаблону Кластерная диаграмма (словесная паутина) 3