Concept Map Beispiel - Zellatmung
Diese Vorlage funktioniert mit den folgenden Produkten:
*Für Team- und Enterprise-Pläne
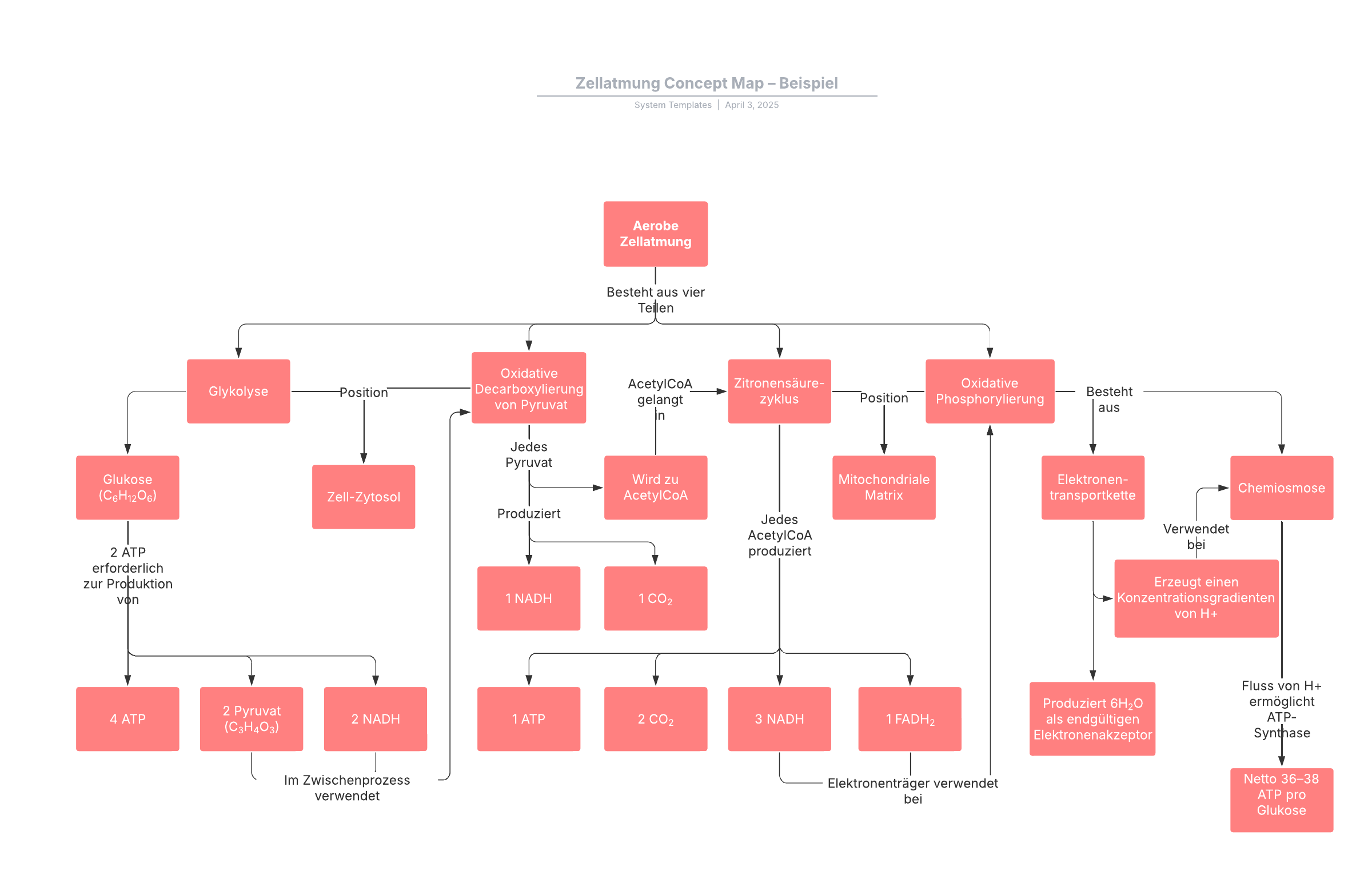
Mit dieser Vorlage für eine Concept Map zur Darstellung der Zellatmung können Sie:
– Beziehungen zwischen Konzepten und Ideen zum Thema Zellatmung anschaulich darstellen.
– Ihre Konzepte ordnen, indem Sie Hauptkonzept, -problem oder -frage oberhalb der Unterkonzepte platzieren;
– Ihre Concept Map mühelos zur gemeinsamen Nutzung und Zusammenarbeit freigeben.
Durch Öffnen dieser Vorlage wird ein detailliertes Beispiel für eine Concept Map zur Darstelung der Zellatmung angezeigt, das Sie an Ihren Anwendungsfall anpassen können.
Verwandte Vorlagen
Euler-Diagramm mit mehreren Datensätzen – Beispiel
Verwendet mit:

Zur Vorlage Euler-Diagramm mit mehreren Datensätzen – Beispiel gehen