Voorbeeld conceptmap celademhaling
Deze sjabloon werkt op de volgende producten:
*Voor Team- en Enterprise-abonnementen
Met deze conceptmap voor celademhaling kunt u:
- verbanden tussen concepten en ideeën met betrekking tot celademhaling visueel weergeven.
- uw concepten rangschikken door het hoofdconcept/-probleem/-vraagstuk boven uw subconcepten te zetten.
- gemakkelijk samenwerken met anderen en uw conceptmap delen.
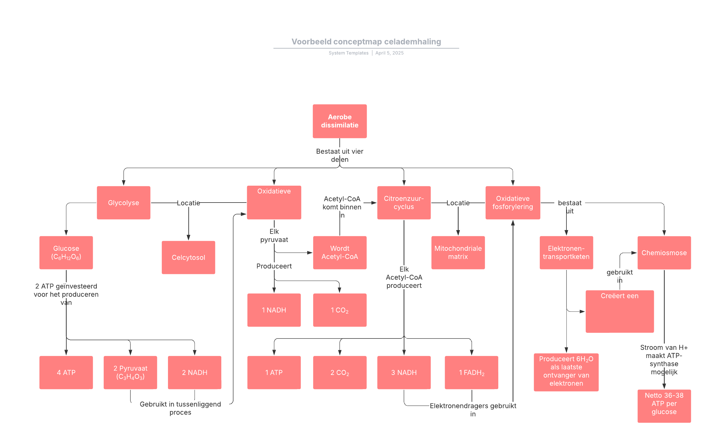
Open deze sjabloon voor een gedetailleerd voorbeeld van een conceptmap celademhaling die u kunt aanpassen aan uw eigen gebruiksvoorbeeld.
Gerelateerde sjablonen
Voorbeeld conceptmap verpleegkunde
Gebruik met:

Ga naar het Voorbeeld conceptmap verpleegkunde-sjabloon