Exemple de carte conceptuelle de la respiration cellulaire
Ce modèle fonctionne sur les produits suivants :
*Pour les forfaits Équipe et Entreprise
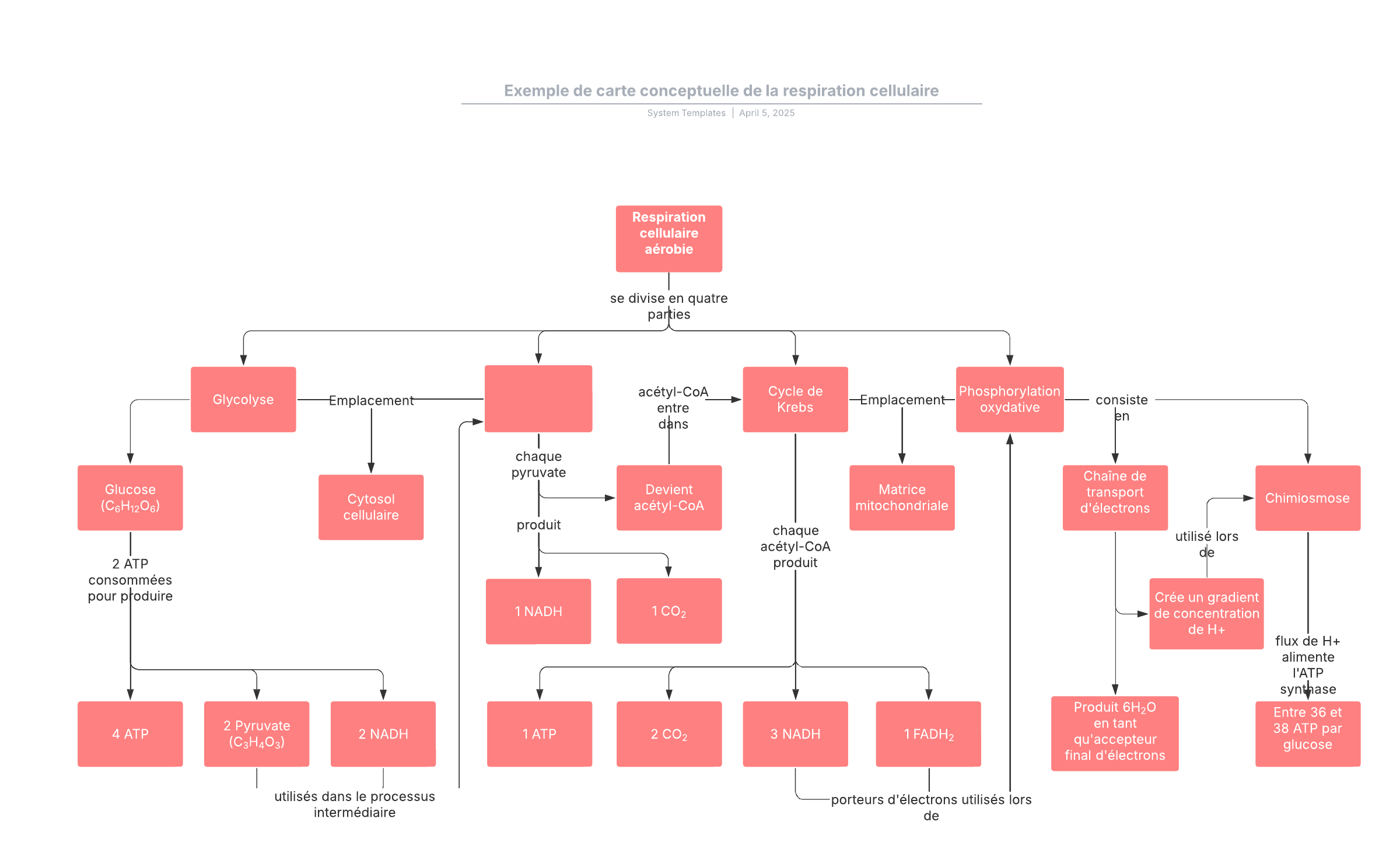
Ce modèle de carte conceptuelle de la respiration cellulaire peut vous aider à :
- représenter visuellement les relations entre les concepts et les idées liés à la respiration cellulaire ;
- organiser vos concepts en plaçant votre concept/problème/question principal(e) au sommet de vos sous-concepts ;
- collaborer et partager facilement votre carte conceptuelle avec d'autres personnes.
Ouvrez ce modèle pour afficher un exemple détaillé de carte conceptuelle de la respiration cellulaire que vous pouvez personnaliser selon votre cas d'utilisation.

