Ejemplo de mapa conceptual de respiración celular
Esta plantilla funciona en los siguientes productos:
*Para los planes Team y Enterprise
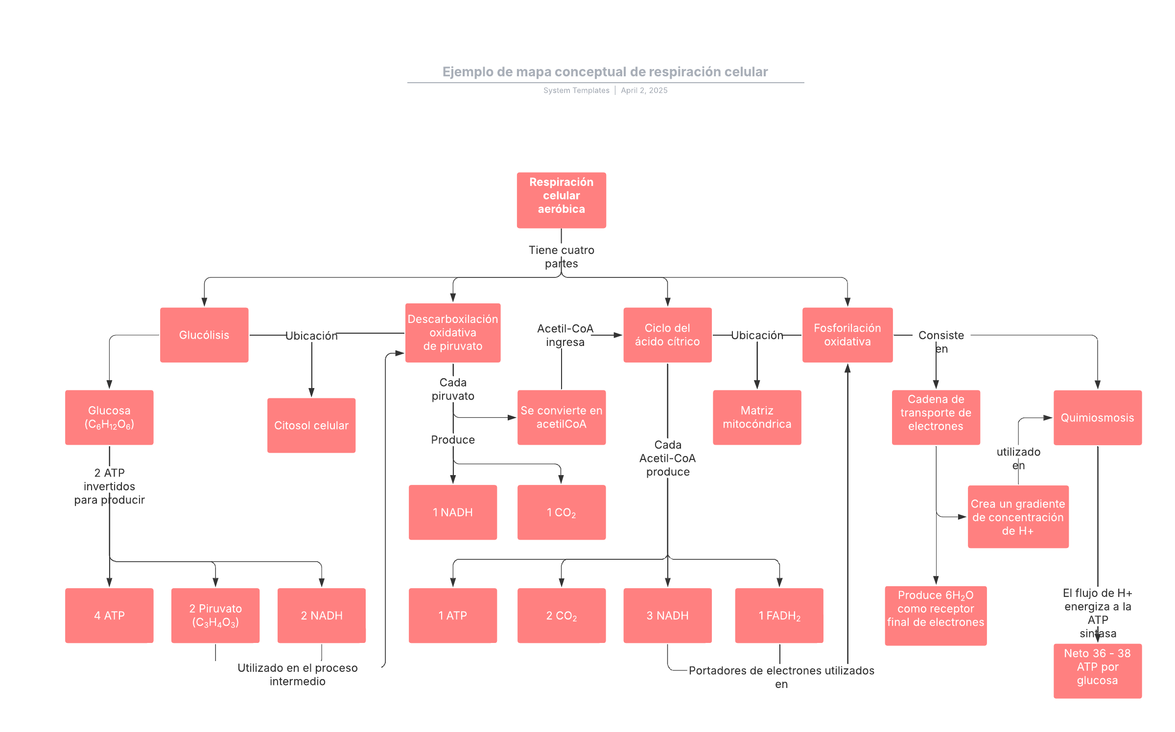
Esta plantilla de mapa conceptual de la respiración celular puede ayudarte a lograr lo siguiente:
- Representar gráficamente las relaciones entre los conceptos y las ideas relacionados con la respiración celular.
- Organizar tus conceptos colocando tu principal concepto/asunto/pregunta y abajo los subconceptos.
- Colaborar y compartir fácilmente tu mapa conceptual con otros.
Abre esta plantilla para ver un ejemplo detallado de un mapa conceptual de respiración celular que puedes personalizar según tu caso de uso.
Plantillas relacionadas
Diagrama de Venn de dos conjuntos (para imprimir)
Utilizado con:

Ir a la plantilla Diagrama de Venn de dos conjuntos (para imprimir)
Ejemplo de mapa conceptual sobre la fotosíntesis
Utilizado con:

Ir a la plantilla Ejemplo de mapa conceptual sobre la fotosíntesis