UML API Diagramm – Beispiel
Diese Vorlage funktioniert mit den folgenden Produkten:
*Für Team- und Enterprise-Pläne
Mit dieser Vorlage für ein UML-API-Diagramm können Sie:
– die Logik einer API dokumentieren;
– den Informationsfluss aus einer API darstellen;
– Redundanzen und andere Optimierungsmöglichkeiten erkennen.
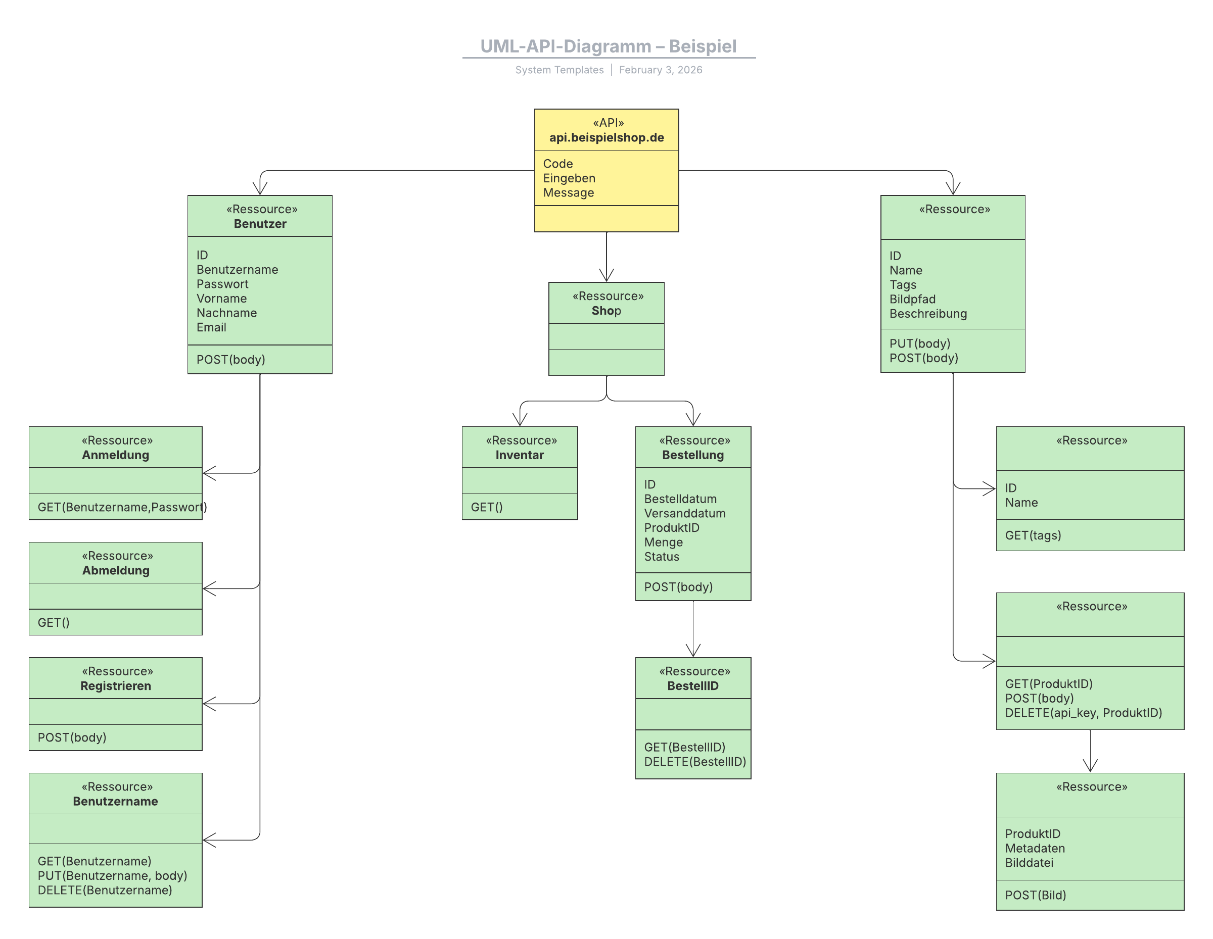
Durch Öffnen dieser Vorlage wird ein detailliertes Beispiel für ein UML-API-Diagramm angezeigt, das Sie an Ihren Anwendungsfall anpassen können.
Stellen Sie Ihre Anwendung mit einem UML API Diagramm dar
Eine Programmierschnittstelle (API) ist ein Sammelbegriff für jede Software, die es zwei oder mehr Anwendungen oder Programmen ermöglicht, miteinander zu kommunizieren. Eine API ermöglicht den Austausch von Informationen und Befehlen zwischen Betriebssystemen, Datenbanken und Internetservern und ermöglicht es so Einzelpersonen, Unternehmen und Communitys, besser vernetzte und interoperable Dienste zu nutzen.
Um genau zu visualisieren, wie eine API funktioniert oder funktionieren sollte, können Programmierende oder Produktentwicklerinnen und Produktentwickler ein Diagramm verwenden, um die logischen Prozesse der API zu dokumentieren und darzustellen, wie Informationen im System fließen. Dadurch kann Ihr Team etwaige Probleme erkennen und die API umfassender optimieren.
Lucidchart bietet ein API-Diagrammbeispiel, das Sie sich ansehen und an Ihren eigenen Anwendungsfall anpassen können. Dieses Beispiel verwendet die Unified Modeling Language (UML), sodass Sie Ihre API einfacher standardisieren können.
Verwendung der UML API Diagrammvorlage in Lucidchart
Es ist einfach, mit Teammitgliedern zusammenzuarbeiten oder die Vorlage selbst anzupassen. So passen Sie das UML API Diagrammbeispiel an Ihre Bedürfnisse an:
- Formen hinzufügen und formatieren: Kopieren Sie bestehende Formen und fügen Sie sie ein oder nutzen Sie die Formenbibliothek, um neue Formen zur Vorlage hinzuzufügen. Um bestehende Formen zu formatieren, verwenden Sie die Eigenschaftenleiste oben im Dokument.
- Linien hinzufügen und formatieren: Halten Sie den Mauszeiger über eine Form und klicken Sie auf einen der roten Kreise, um Linien hinzuzufügen und verschiedene Formen zu verbinden. Um Linien zu formatieren, klicken Sie auf eine Linie und nutzen Sie die Eigenschaftsleiste oben auf der Arbeitsfläche.
- Text hinzufügen: Doppelklicken Sie auf den vorhandenen Text, um ihn zu ändern. Um neuen Text hinzuzufügen, doppelklicken Sie auf eine beliebige Stelle innerhalb einer Form oder auf einer Linie und beginnen Sie mit der Eingabe.
Sobald Sie Ihre API abgebildet haben, verfügen Sie über eine wertvolle Ressource, die Sie einfach mit Stakeholdern teilen können, sodass alle auf dem gleichen Stand sind.
Um mehr über UML Diagramme zu erfahren, Tipps zur effektiven Nutzung von Lucidchart zu erhalten oder Ihr eigenes Diagramm ganz neu zu erstellen, verwenden Sie die Tutorial-Schaltflächen rechts neben der Vorlage.
Verwandte Vorlagen
Beispiel für Datenflussdiagramm (logisch)
Verwendet mit:

Zur Vorlage Beispiel für Datenflussdiagramm (logisch) gehen
Schematischer Schaltplan – Beispiel
Verwendet mit:

Zur Vorlage Schematischer Schaltplan – Beispiel gehen
Datenflussdiagramm (physisch) - Beispiel
Verwendet mit:

Zur Vorlage Datenflussdiagramm (physisch) - Beispiel gehen