Voorbeeld UML-klassediagram online winkelwagentje
Deze sjabloon werkt op de volgende producten:
*Voor Team- en Enterprise-abonnementen
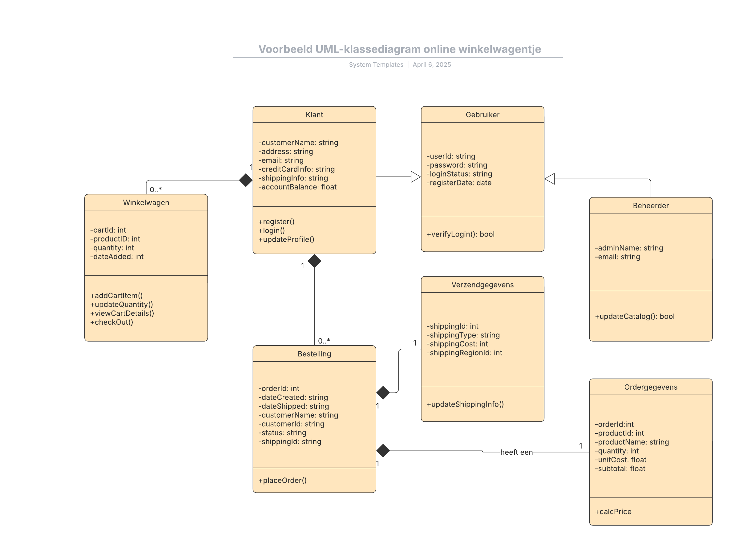
Met deze voorbeeldsjabloon voor een UML-klassediagram voor een winkelwagen kunt u:
- De structuur van een systeem in kaart brengen.
- Relaties tussen objecten aangeven.
- Toegang krijgen tot de UML-vormbibliotheken.
Open deze sjabloon voor een gedetailleerd voorbeeld van een UML-klassediagram voor een online winkelwagen dat u kunt aanpassen op uw use case.
Gerelateerde sjablonen
Voorbeelddiagram voor een draadloos netwerk
Gebruik met:

Ga naar het Voorbeelddiagram voor een draadloos netwerk-sjabloon