Fertigungsdiagramm – Beispiel
Diese Vorlage funktioniert mit den folgenden Produkten:
*Für Team- und Enterprise-Pläne
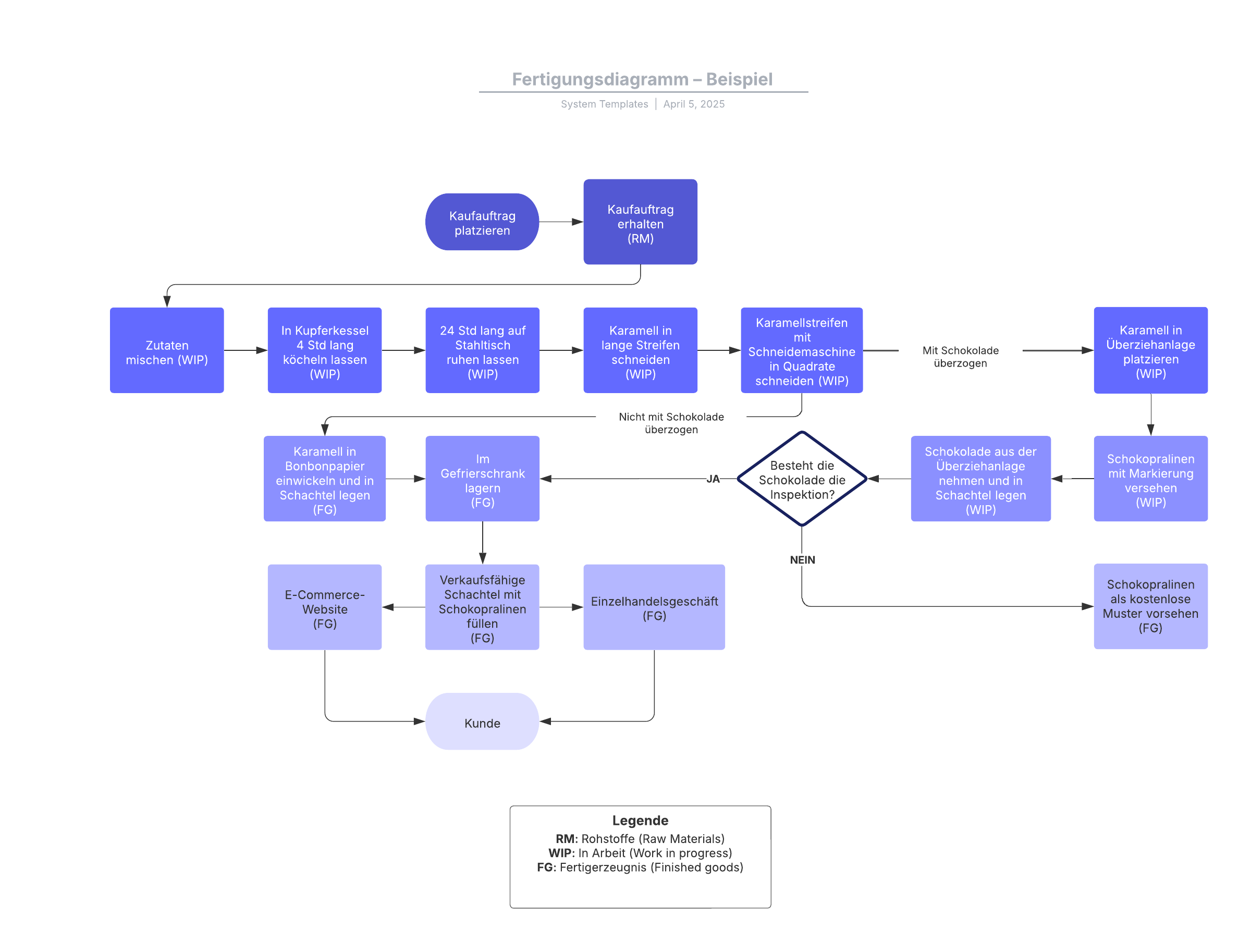
Mit dieser Vorlage für ein Fertigungsflussdiagramm können Sie:
– den Fertigungsfluss Ihres Produkts und Inventartyps visualisieren;
– Ihren aktuellen Fertigungsfluss analysieren und Ineffizienzen identifizieren;
– mühelos Diagramme zur gemeinsamen Nutzung freigeben und in Lucidchart zusammenarbeiten.
Durch Öffnen dieser Vorlage wird ein detailliertes Beispiel für ein Fertigungsdiagramm angezeigt, das Sie an Ihren Anwendungsfall anpassen können.
