Conceptmap salesmanagement
Deze sjabloon werkt op de volgende producten:
*Voor Team- en Enterprise-abonnementen
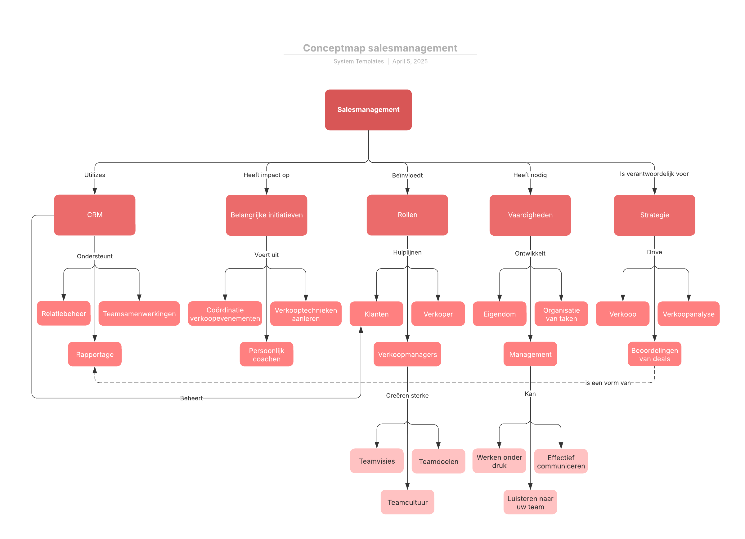
Deze conceptmapsjabloon voor salesmanagement:
- Biedt salesmanagement inzicht in hun hoofdtaken.
- Biedt salesmanagement een raamwerk van methoden om hun taken uit te voeren.
- Biedt verkoopleiders inzicht om de mentorbehoeften van hun team te interpreteren.
Open deze sjabloon voor een gedetailleerd voorbeeld van een leadfunneldashboard dat u kunt aanpassen aan uw eigen gebruiksvoorbeeld.
Gerelateerde sjablonen
Voorbeeld conceptmap celademhaling
Gebruik met:

Ga naar het Voorbeeld conceptmap celademhaling-sjabloon
Voorbeeld conceptmap verpleegkunde
Gebruik met:

Ga naar het Voorbeeld conceptmap verpleegkunde-sjabloon