Ejemplo de mapa conceptual de recursos humanos
Esta plantilla funciona en los siguientes productos:
*Para los planes Team y Enterprise
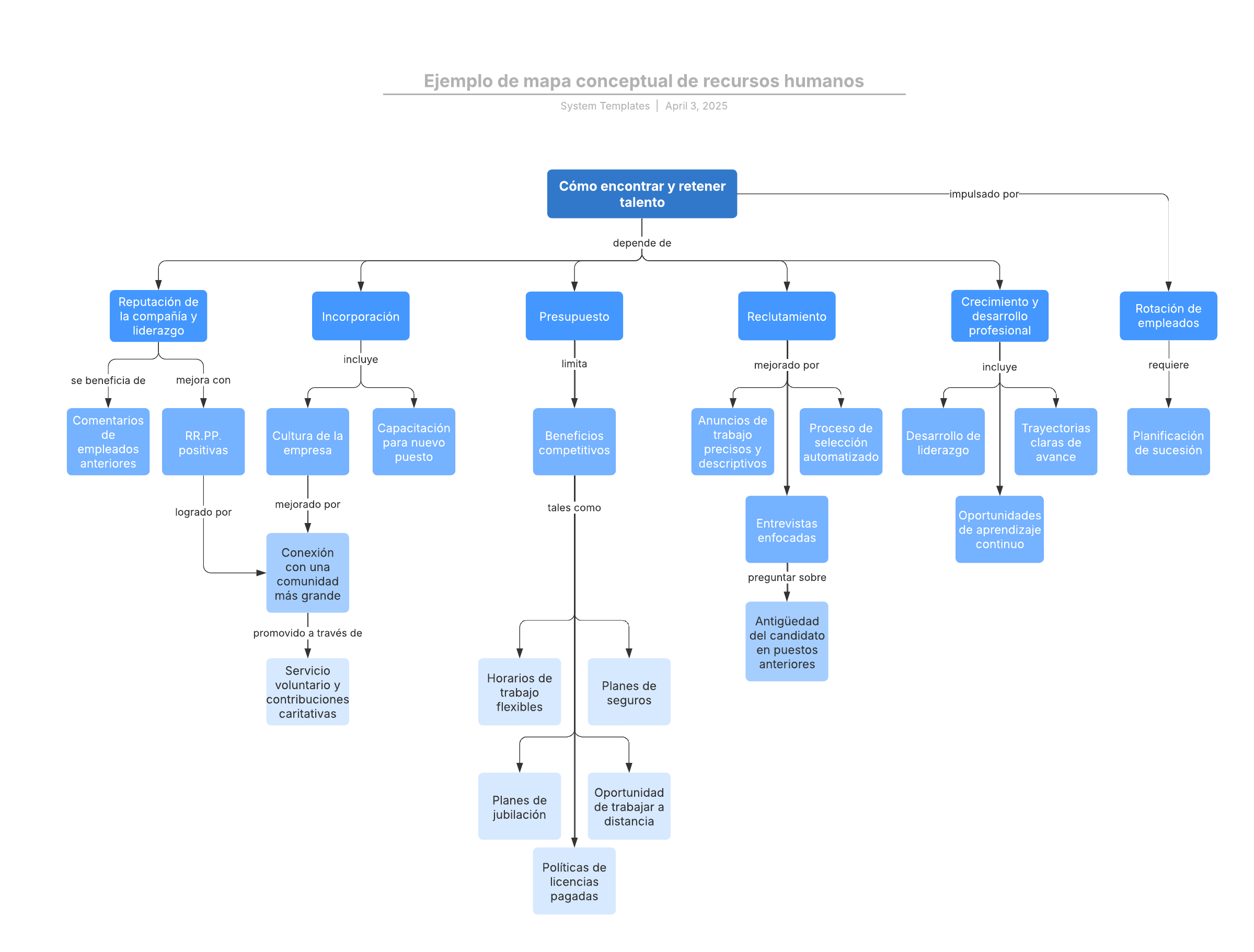
Esta plantilla de mapa conceptual de recursos humanos puede ayudarte a:
- Representar visualmente las relaciones entre conceptos e ideas relacionados con la administración de recursos humanos y talento.
- Explicar las conexiones entre conceptos.
- Organizar tus conceptos colocando tu concepto principal en la parte superior y tus subconceptos debajo.
Abre esta plantilla para ver un ejemplo detallado de un mapa conceptual de recursos humanos que puedes personalizar según tu caso de uso.
Plantillas relacionadas
Hoja de cálculo para diagrama de árbol
Utilizado con:

Ir a la plantilla Hoja de cálculo para diagrama de árbol