Plantilla de flujo de procesos de negocio
Esta plantilla funciona en los siguientes productos:
*Para todos los tipos de planes de Lucid
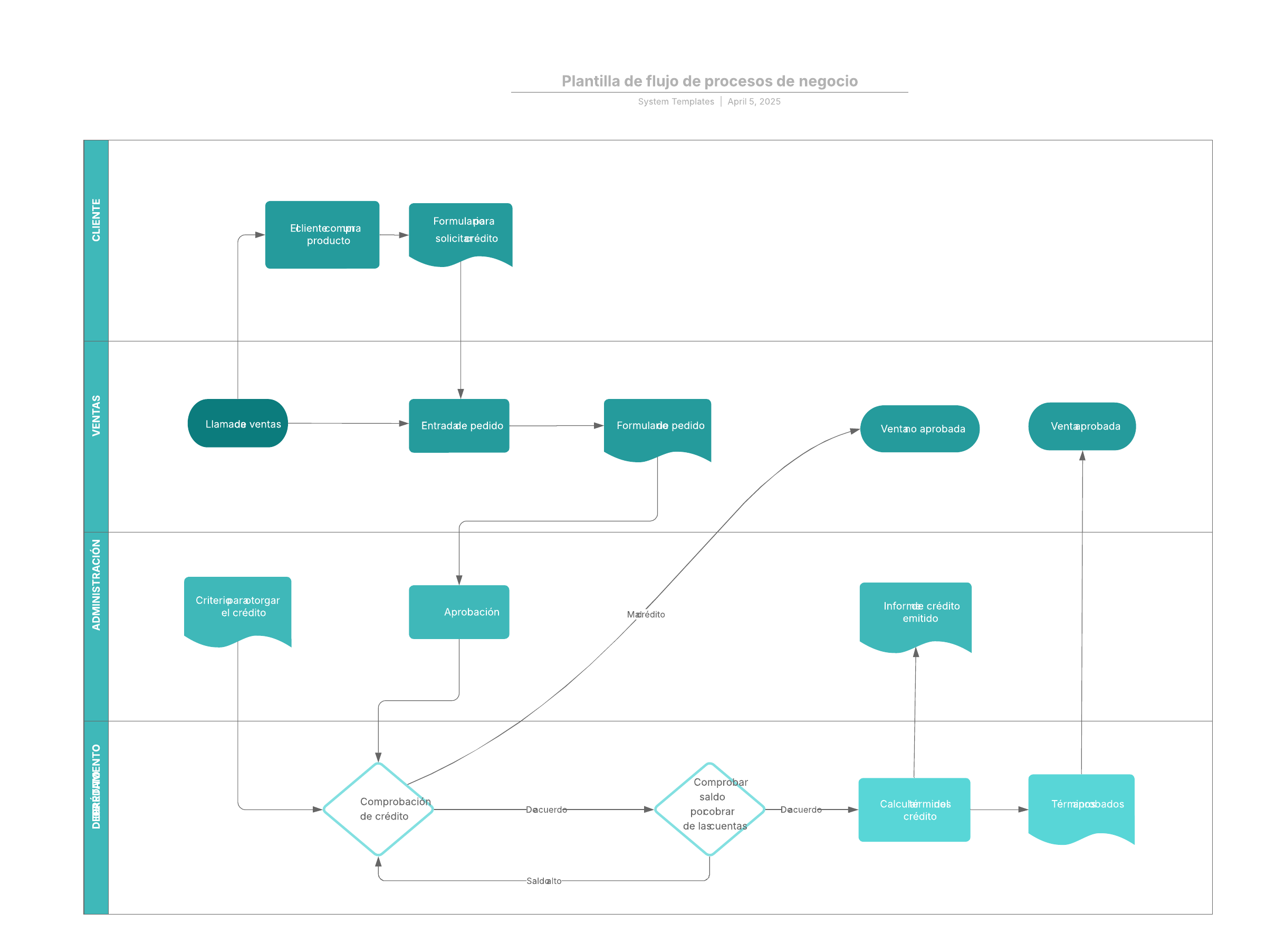
Usa esta plantilla para crear un diagrama de un flujo de proceso de negocio. Personaliza los carriles para segmentar aún más las etapas del proceso.
Plantillas relacionadas
10.0 Ejemplo de propiedad, control, seguimiento y comunicaciones
Utilizado con:

Ir a la plantilla 10.0 Ejemplo de propiedad, control, seguimiento y comunicaciones
Ejemplo de diagrama de flujo de trabajo de marketing
Utilizado con:

Ir a la plantilla Ejemplo de diagrama de flujo de trabajo de marketing
Ejemplo de diagrama de flujo de metodología ágil
Utilizado con:

Ir a la plantilla Ejemplo de diagrama de flujo de metodología ágil