Ejemplo de diagrama de flujo de API con carriles
Esta plantilla funciona en los siguientes productos:
*Para los planes Team y Enterprise
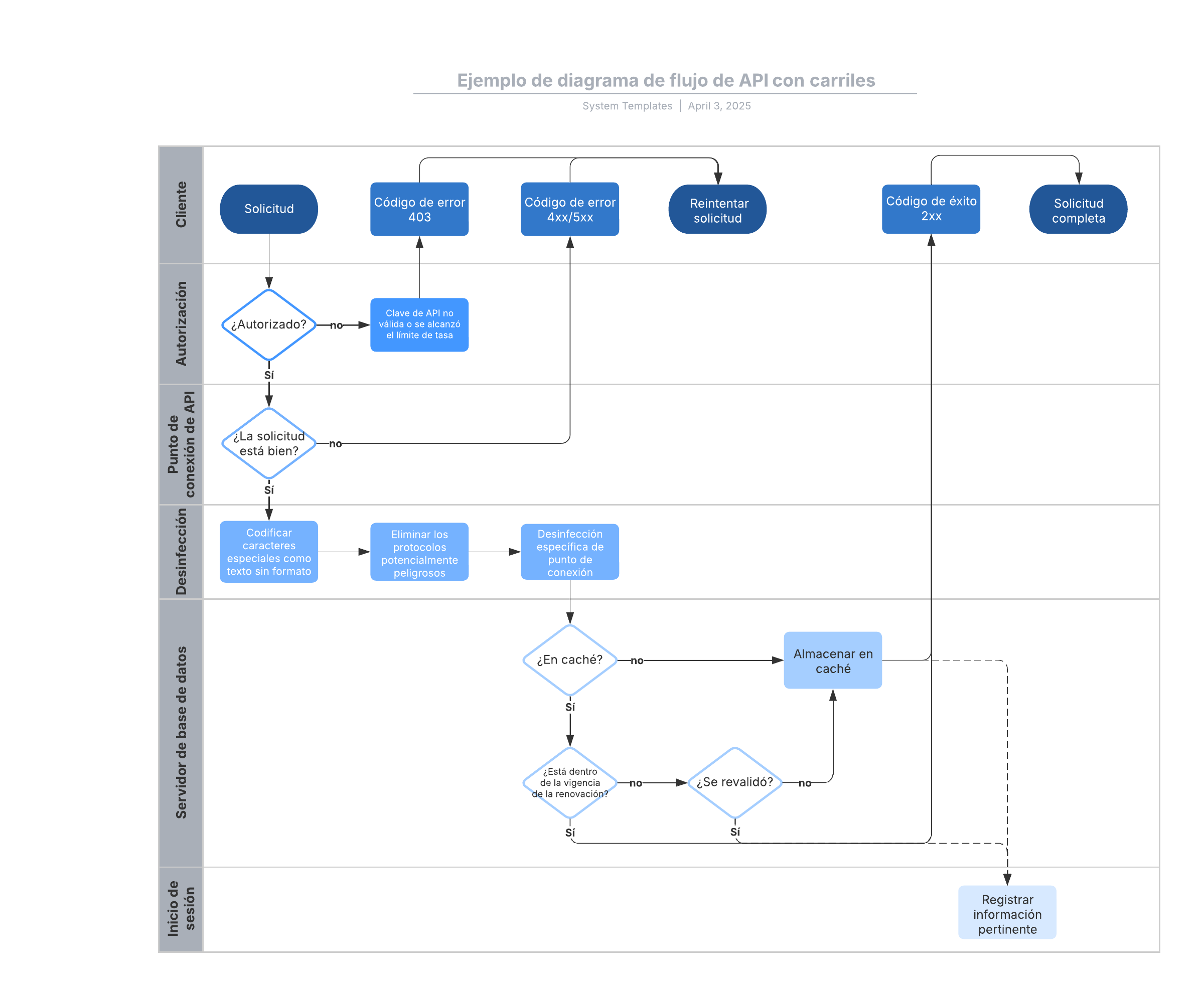
Esta plantilla de diagrama de flujo de API con carriles puede ayudarte a:
- Visualizar una descripción general del ciclo de vida de tus API.
- Identificar redundancias y oportunidades para la optimización.
- Documentar el ciclo de vida de tus API.
Abre esta plantilla para ver un diagrama de flujo de API con carriles que puedes personalizar según tu caso de uso.
Plantillas relacionadas
Ejemplo de flujo de trabajo de marketing de contenidos
Utilizado con:

Ir a la plantilla Ejemplo de flujo de trabajo de marketing de contenidos
Ejemplo de diagrama de flujo de un proceso de diseño
Utilizado con:

Ir a la plantilla Ejemplo de diagrama de flujo de un proceso de diseño
Ejemplo de diagrama de flujo de algoritmo
Utilizado con:

Ir a la plantilla Ejemplo de diagrama de flujo de algoritmo