Ejemplo de diagrama de manufactura
Esta plantilla funciona en los siguientes productos:
*Para los planes Team y Enterprise
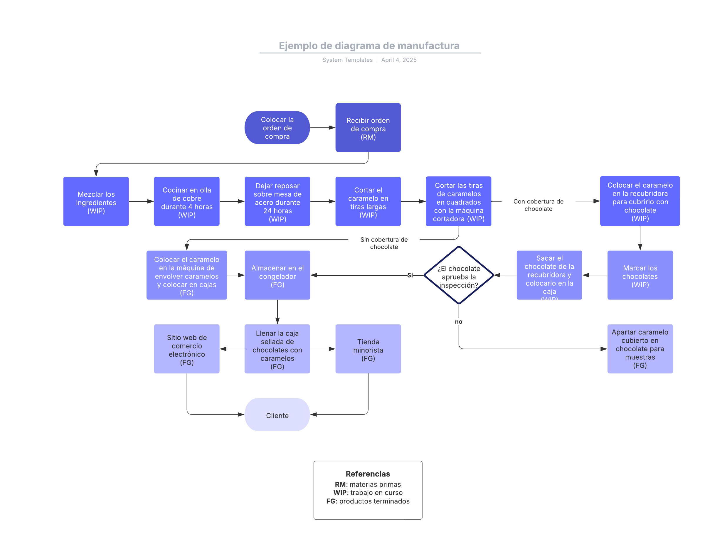
Esta plantilla de diagrama de manufactura puede ayudarte a lograr lo siguiente:
- Visualizar el flujo de manufactura de tu producto y tipo de inventario.
- Determinar tu flujo actual de manufactura e identificar las ineficiencias.
- Compartir tus diagramas y colaborar con otros fácilmente en Lucidchart.
Abre esta plantilla para ver un ejemplo detallado de un diagrama de manufactura que puedes personalizar según tu caso de uso.
Plantillas relacionadas
Plantilla de flujo de procesos de negocio
Utilizado con:

Ir a la plantilla Plantilla de flujo de procesos de negocio
Ejemplo de diagrama de flujo de trabajo de marketing
Utilizado con:

Ir a la plantilla Ejemplo de diagrama de flujo de trabajo de marketing
Ejemplo de diagrama de flujo de metodología ágil
Utilizado con:

Ir a la plantilla Ejemplo de diagrama de flujo de metodología ágil