Ejemplo de mapa conceptual de araña
Esta plantilla funciona en los siguientes productos:
*Para los planes Team y Enterprise
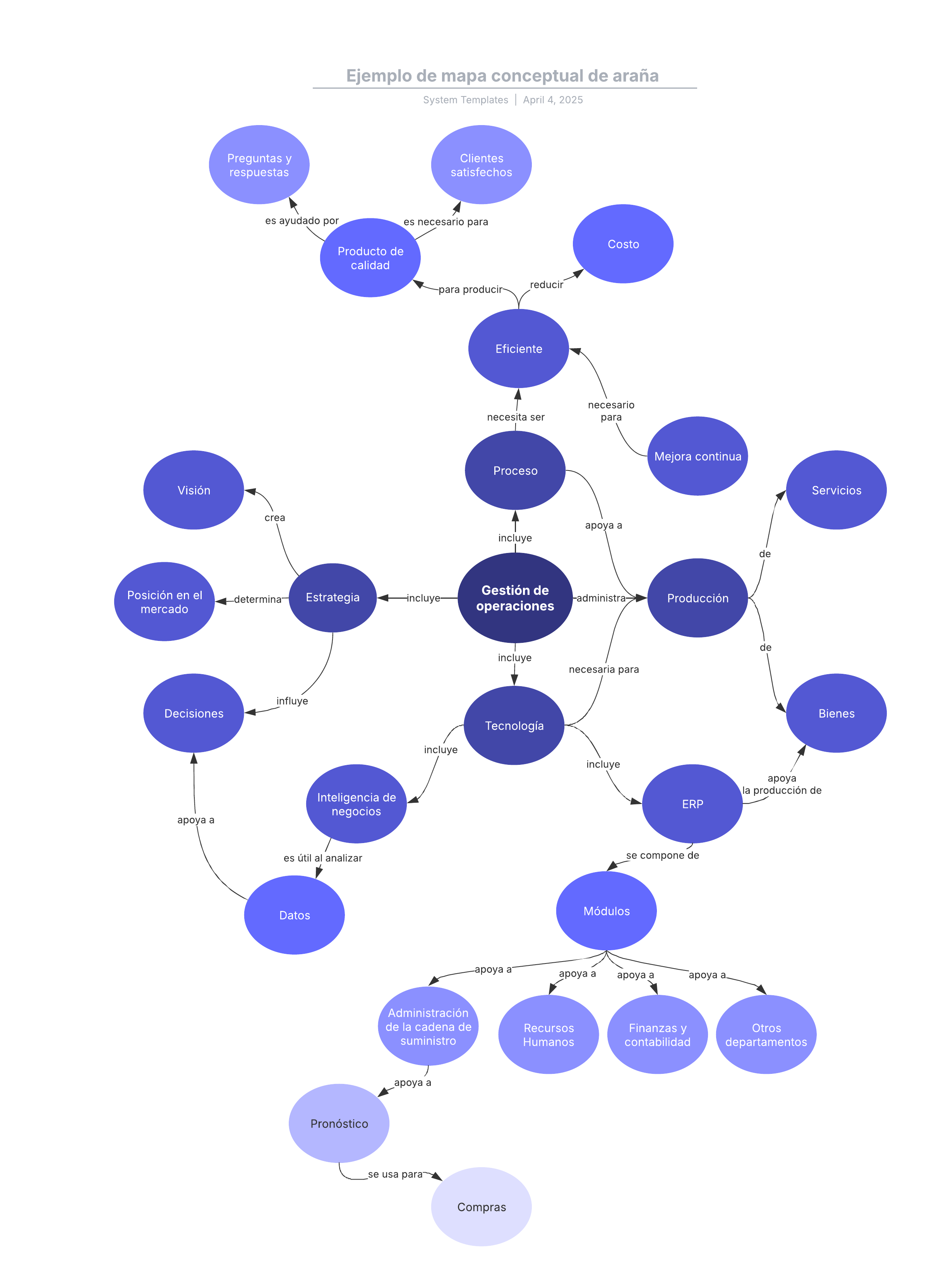
Este mapa conceptual de araña puede ayudarte a:
- Representar visualmente las relaciones entre conceptos e ideas relacionados con la administración de operaciones.
- Explicar las conexiones entre conceptos.
- Organizar tus conceptos colocando tu concepto principal en medio y tus subconceptos alrededor.
Abre esta plantilla para ver un ejemplo detallado de un mapa conceptual de araña que puedes personalizar según tu caso de uso.
