スイムーレインを導入したクラス図の例

このテンプレートは、以下の製品で動作します。

Lucidchart logo
このテンプレートを使用

*チームプランおよびエンタープライズプラン向け

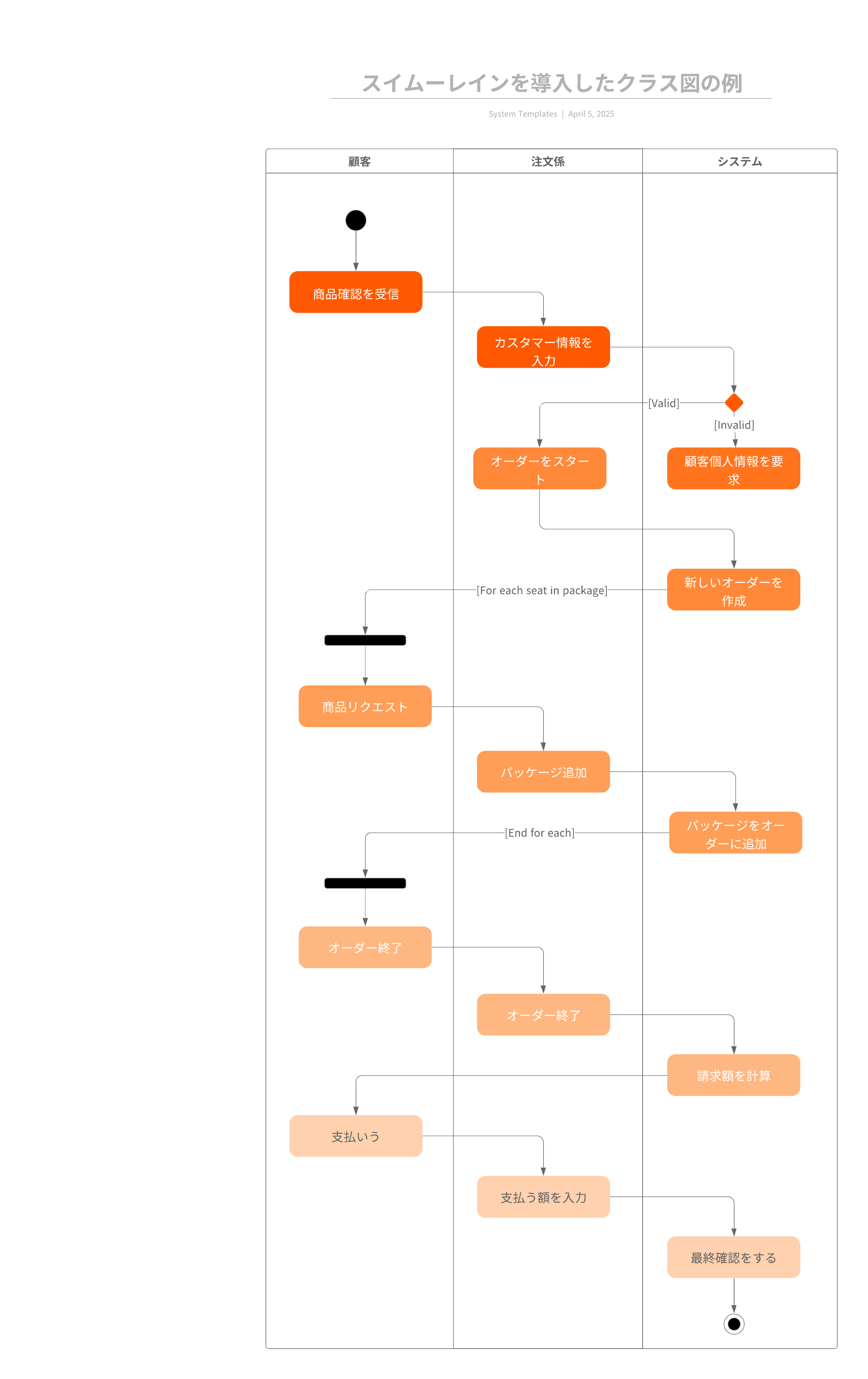
UML アクティビティ図は色々なシステムを視覚化し、アクティビティを示します.。       
-アルゴリズムのロジックを示す。
- UML ユースケースで実行される手順を説明する。
- ユーザーとシステムの間の業務プロセスやワークフローを図示する。

このテンプレートを開き、実際に自分でUMLダイアグラムの作り方を学び編集してみよう!

UML アクティビティ図は色々なシステムを視覚化し、アクティビティを示します.。       
-アルゴリズムのロジックを示す。

  • UML ユースケースで実行される手順を説明する。
  • ユーザーとシステムの間の業務プロセスやワークフローを図示する。

このテンプレートを開き、実際に自分でUMLダイアグラムの作り方を学び編集してみよう!

関連テンプレート

BPM/BPMN業務改善 テンプレートに移動

BPM/BPMN業務改善

次と併用:

BPM/BPMN業務改善 テンプレートに移動

アジャイル方法論フローテンプレート テンプレートに移動

アジャイル方法論フローテンプレート

次と併用:

アジャイル方法論フローテンプレート テンプレートに移動

UI フローチャートの例 テンプレートに移動

UI フローチャートの例

次と併用:

UI フローチャートの例 テンプレートに移動

ソリューション

  • デジタル変革
  • クラウド移行
  • 新製品の開発
  • すべて表示

製品

  • Lucidspark
  • Lucidchart

はじめに

プライバシー法的事項Cookie のプライバシーに関する選択クッキーポリシー
  • linkedin
  • twitter
  • instagram
  • facebook
  • youtube
  • glassdoor
  • tiktok

© 2025 Lucid Software Inc.